[中标公告]国网青海省电力公司2025年第四次物资公开招标采购项目中标人名单发布!
业主单位:国网青海省电力公司
类型:招标采购地区:青海 · 西宁
发布:2025-08-02 07:52:07截止:2025-08-12
产品/服务:35千伏电力电缆 、 10千伏电力电缆 、 10千伏架空绝缘导线控制电缆 、 调压器 、 断路器操动机构 、 开关柜配件 、 隔离开关传动配件 、 变压器有载调压分接开关 、 智能变电站综合监控平台 、 低压屏 、 采购
全链路投标指引协助,定制信息、下一步操作指引、自动撰写标书、标书评分、合同起草签署等
【中标公告】国网青海省电力公司2025年第四次物资公开招标采购项目中标人名单发布!
▲推荐企业
▲推荐企业
国网青海省电力公司2025年第四次
物资公开招标采购项目中标人名单
(招标编号:282504)
▲推荐企业
国网青海省电力公司2025年第四次(282504)物资公开招标采购项目的中标候选人公示活动已经结束。现将中标人名单公告如下:


▲推荐企业
——推荐企业——
| 购 | 鑫森诺XINSENNUO | 中德森诺电缆有限公司诚招两网代理人国网南网入库企业 |
| 35千伏电力电缆 | 投标产品1千伏架空绝缘导线低压电力电缆 | |
| 10千伏电力电缆 | 10千伏架空绝缘导线控制电缆/布电线 | |
| 15033180000 | 孙先生微信同步众号东电 |
购中德森诺电缆有限公司
鑫森诺
XINSENNUO
诚招两网代理人
国网南网入库企业
投标产品
35千伏电力电缆1千伏架空绝缘导线低压电力电缆
10千伏电力电缆10千伏架空绝缘导线控制电缆/布电线
15033180000孙先生微信同步众号东电
诚招全国代理
瑞天线缆有限公司
徐总
13671159666(微信)
庭
投标产品:10KV电力电缆控制电缆
瑞天
低压电力电缆高低压架空绝缘导线布电线
国网省公司入围单位
家三
河北必创电力科技有限公司
诚邀全国各区域项目合作伙伴国家电网有限公司2023年配网铁附件协议库存招标第一次补充
联合资格预审
资格预市结果通知书
进星斯五
| 人 | 类 | 名 | |||
| 河北e名电市 | 世外 |
电力螺栓20年
(9.on)
2
电力铁附件
18730006666/13832091150
公众号·东电云
| 分标名称 | 分包 | 中标单位 |
| 001调压器 | 包1 | 沈阳东电科发科技有限公司 |
| 002母线 | 包1 | 上海振大电器成套集团有限公司 |
| 004电磁式电流互感器 | 包1 | 许昌市长江高压计量设备有限公司 |
| 005断路器操动机构 | 包1 | 东方电子股份有限公司 |
| 006开关柜配件 | 包1 | 武汉凯泽源科技有限公司 |
| 007隔离开关传动配件 | 包1 | 四川利安易昂科技有限公司 |
| 008变压器有载调压分接开关 | 包1 | 中鸿泰电气有限公司 |
| 009故障录波装置 | 包1 | 武汉中元华电科技股份有限公司 |
| 010线路在线监测装置 | 包1 | 深圳金三立视频科技股份有限公司 |
| 011智能变电站综合监控平台 | 包1 | 国电南瑞南京控制系统有限公司 |
| 012低压屏(柜) | 包1 | 深圳中鲲智能科技有限公司 |
| 012低压屏(柜) | 包2 | 江西申硕电气有限公司 |
| 013能变电站电能量采集终端 | 包1 | 青岛拓维科技有限公司 |
| 014电视会议终端设备 | 包1 | 青海瑞丰科技有限公司 |
| 015授时安全隔离装置 | 包1 | 国网思极位置服务有限公司 |
| 016电源系统 | 包1 | 许继电源有限公司 |
| 016电源系统 | 包2 | 安徽南瑞继远电网技术有限公司 |
| 017通信设备 | 包1 | 青海瑞丰科技有限公司 |
| 019电缆保护管 | 包1 | 山东海云电力科技有限公司 |
| 020交流盘形悬式瓷复合绝缘子 | 包1 | 襄阳国网合成绝缘子有限责任公司 |
诚/邀/各/省/实/力/代/理/人/合/作/共/赢
正昊电力集团
国网优质供应商
H
林
公司旗下招标产品
10Kv电力电缆架空绝缘导线电缆保护管配电箱JP柜电能计量箱
防鸟产品安全工器具水泥杆、铁附件标识牌、化工品防火材料
刘先生:15511706666
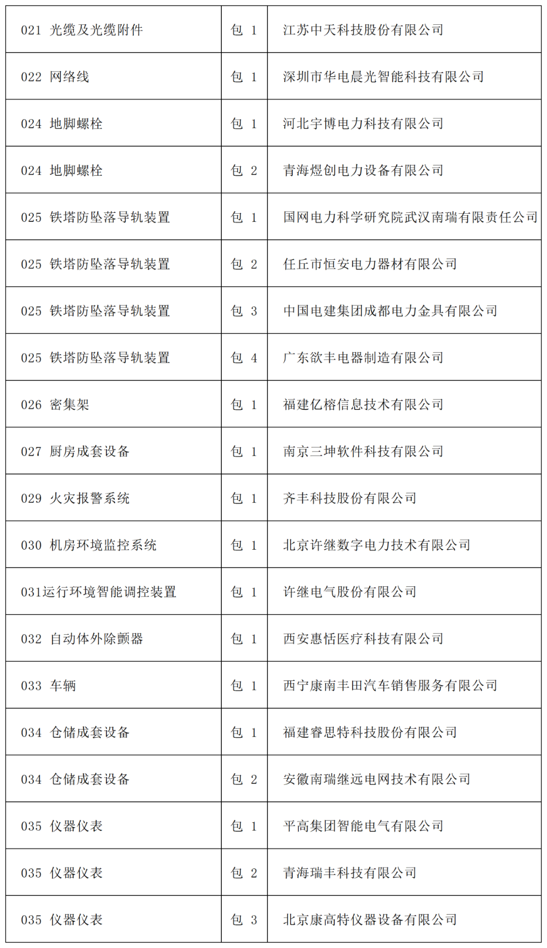
| 021光缆及光缆附件 | 包1 | 江苏中天科技股份有限公司 |
| 022网络线 | 包1 | 深圳市华电晨光智能科技有限公司 |
| 024地脚螺栓 | 包1 | 河北宇博电力科技有限公司 |
| 024地脚螺栓 | 包2 | 青海煜创电力设备有限公司 |
| 025铁塔防坠落导轨装置 | 包1 | 国网电力科学研究院武汉南瑞有限责任公司 |
| 025铁塔防坠落导轨装置 | 包2 | 任丘市恒安电力器材有限公司 |
| 025铁塔防坠落导轨装置 | 包3 | 中国电建集团成都电力金具有限公司 |
| 025铁塔防坠落导轨装置 | 包4 | 广东欲丰电器制造有限公司 |
| 026密集架 | 包1 | 福建亿榕信息技术有限公司 |
| 027厨房成套设备 | 包1 | 南京三坤软件科技有限公司 |
| 029火灾报警系统 | 包1 | 齐丰科技股份有限公司 |
| 030机房环境监控系统 | 包1 | 北京许继数字电力技术有限公司 |
| 031运行环境智能调控装置 | 包1 | 许继电气股份有限公司 |
| 032自动体外除颤器 | 包1 | 西安惠恬医疗科技有限公司 |
| 033车辆 | 包1 | 西宁康南丰田汽车销售服务有限公司 |
| 034仓储成套设备 | 包1 | 福建睿思特科技股份有限公司 |
| 034仓储成套设备 | 包2 | 安徽南瑞继远电网技术有限公司 |
| 035仪器仪表 | 包1 | 平高集团智能电气有限公司 |
| 035仪器仪表 | 包2 | 青海瑞丰科技有限公司 |
| 035仪器仪表 | 包3 | 北京康高特仪器设备有限公司 |
河北环亚线缆有限公司
国网中标省份
河北环亚
辽宁、河南、湖南、江西、新疆、蒙东、河北、冀北、甘肃等
HEBEIHUANYA
投标产品
电力电缆、低压电力电缆、架空绝缘导线
诚聘国网南网投标代理|
吴
(微信
