国网山东电力2026年配网物资协议库存招标采购资格预审公告
国网山东电力2026年配网物资协议库存招标采购资格预审公告
请关注 能源互联网电力新基建!



国网山东省电力公司2026年配网物资协议库存招标采购资格预审 资格预审公告 [国网山东省电力公司] 2026-01-09
第一章资格预审公告
国网山东省电力公司2026年配网物资协议库存招标采购资格预审
资格预审公告
项目编号:SD26-XYKC-YS001
1.招标条件
1.1本项目招标人为国网山东省电力公司或其所属单位(以下简称“项目单位”),项目资金来自项目单位自有资金,并委托国网山东招标有限公司为招标代理机构。项目已具备招标条件,现对该项目进行公开招标。
1.2国网山东省电力公司2026年配网物资协议库存招标采购的相关品类采用资格预审方式进行,本次预审结果有效期为预审结果发布之日起至2026年12月31日。在此期间,国网山东省电力公司2026年配网物资协议库存招标采购相应物资类别仅接受资格预审合格的申请人参加投标。在此,特邀请有意愿的潜在申请人(以下简称申请人)提出资格预审申请。
2.项目概况与招标范围
2.1资格预审的标段

2.2资格预审的物料清单




3.申请人资格要求
3.1本次资格预审要求申请人须为中华人民共和国境内依法注册的法人或其他组织,须具备相应货物的制造/开发能力,并在人员、设备、资金等方面具有保障如期交货的供货能力。
3.2本次资格预审不接受联合体申请。
3.3本次资格预审不接受代理商申请。
3.4申请人及其资格预审产品须满足如下通用资格要求:
(1)必须具有生产资格预审产品所需的生产场地、生产设备、生产人员、产品及元器件检测能力。这些制造、检测能力应当分别相等或者优于招标人招投标交易平台信息系统(国家电网有限公司电子商务平台https://ecp.sgcc.com.cn)中发布的供应商资质能力信息核实规范”提出的相应条款要求(查看路径:招投标交易平台信息系统首页→供应商管理→资质能力核实→资质能力核实规范标准→“发布单位”选择国家电网有限公司,点击相应品类供应商资质能力信息核实规范、核实指南)。
(2)设计制造过满足专用资质业绩要求的相同结构、相同型式、同等或同类型或以上技术规格的产品。在与规范相同或较规范更严格的条件下,该产品在资格预审文件规定年限内的供货数量满足资格预审文件的要求。
(3)申请人应提供国家授权的专业检测机构或者国际专业权威机构出具的有效型式试验报告或检验(检测)报告,关于报告具体要求详见各物资类别相关规定。
国家、行业已经发布相应产品标准的,申请人须取得国家授权的专业检测机构或者国际专业权威机构出具的型式试验报告;
国家、行业尚未发布相应产品标准的,申请人须取得国家授权的专业检测机构或者国际专业权威机构依据国家电网有限公司企业标准出具的检验(检测)报告。专业检测是指国家电网有限公司新技术产品或者根据现场运行需要,委托国家授权的专业检测机构或者国际专业权威机构公开邀请进行的专门检测活动。
在后续招标中,申请人应按照招标文件要求在投标/供货前提供所投/供产品有效的型式试验报告或检验(检测)报告;对于未在资格预审货物清单中的需求物料,申请人应按照招标文件要求提供补充的型式试验报告或检验(检测)报告。
(4)申请人应具备对外购外协原材料、配套元件和外部委托加工及进口散装的部件进行进厂验收所需的检验制度、检测手段和能力,和由材料、元件和部件供应商提供的检测合格证明。原材料组部件管理具有可追溯性。
(5)取得国家法律、法规、规章规定的有效许可证。取得资格预审文件要求的国家强制认证证书。
(6)应有良好的财务状况和商业信用。
(7)本次资格预审招标活动不接受贴牌代工的申请,也不接受其他任何分包行为的申请。
(8)在资格预审结果有效期内,通过资格预审的申请人发生合并、分立、破产等重大变化的,应当及时书面告知招标人。是否影响其资格条件,将由招标人组织的资格审查委员会对其提交的书面材料进行评审并作出认定。
(9)投标产品不得选配缺陷责任期(自设备投运之日起两年内)发生产品质量问题(包括但不限于接续、接触机械电气性能,支撑、封闭绝缘性能,以及电力电子性能下降、老化、毁损、丧失)导致设备停运检修的组件材料制造商的产品。
3.5本次资格预审不接受申请人委托中介机构或者中间人编制申请文件或代行办理投标事宜。
3.6本表作为专有资质业绩条件,申请人及其申请产品须满足相应的专用资质业绩要求,各类物资专用具体资质业绩要求事项及其数据、状态分别如下:
3.7环保体系及智能制造要求(如有,非否决项)
为落实“双碳”目标和新型电力系统建设的相关要求,请申请人提供以下相关支持证明材料(如有),此项内容为非否决项。
序号 | 类型 | 资料明细 |
1 | 环保体系 | 提供具有环境影响评价乙级及以上资质的环评机构出具的环评报告; 提供废水/废气/废固等净化/回收的处理设备购置的证明材料。 |
2 | 环境管理体系认证证书 | 提供环境管理体系认证证书扫描件。 |
3 | 职业健康安全管理体系认证证书 | 提供职业健康安全管理体系认证证书扫描件。 |
4 | 产品碳足迹证书 | 提供碳足迹体系证书扫描件。 |
5 | 绿色工厂评价 | 提供绿色工厂评价相关证明材料扫描件。 |
6 | 绿色设计产品评价 | 提供绿色设计产品评价相关证明材料扫描件。 |
7 | 数智制造 | 提供应用CAD设计、MES生产、BIM建造等工业系统软件,进行订单、原材料、工艺、生产、质量、成品全流程智能管理的证明材料。 |
8 | 其他 | ............ |
4.审核标准
4.1.业绩审核标准
4.1.1.有效供货业绩时间范围:见3.6专用资格业绩条件。资格预审申请人提供的有效期间内合同业绩数量应满足专用资质条件要求。业绩计算以合同签订时间为准。
4.1.2.业绩数量(金额)按照物资类别计算,以提供发票为准,发票开具时间需在业绩要求起始时间至申请文件递交(上传)的截止时间(2026年1月25日)内,具体要求详见第一章资格预审公告3.6各分标相关规定。
4.1.3.供货业绩合同供货方和实际产品生产方必须为同一申请人。
4.1.4.业绩不认可的有(包括但不限于):
a.与同类产品制造厂之间的业绩;
b.在试验室或试验站的业绩;
c.与代理商之间的业绩(出口业绩除外);
d.与非最终用户(即业主单位或负责所供货物运行、生产的单位以外的主体)签订的供货合同;
e.出口业绩的外贸合同、发票、报关单及对应产品型号等信息资料难以核实或不全的。
4.1.5.母公司与子公司之间、同一母公司下的各个子公司之间、存在控股关系的不同公司之间的业绩不能相互替代。
4.1.6.申请人如发生收购、重组、改制、合并、分立、名称变更等情况,须提供充分且合法、有效的证明材料,供资格审查委员会审查。
4.1.7 收购其他企业,被收购企业注销的,收购方可继承被收购方的业绩。
4.2试验报告审核标准
4.2.1.申请人应按照资格业绩条件要求提供有效的试验(检验)报告,试验报告等具体要求详见第一章资格预审公告3.6各分标相关规定。关于试验报告出具机构详见招标人招投标交易平台信息系统中发布的相应产品供应商资质能力信息核实规范、核实指南。
4.2.2.试验(检测)报告检测项目、结果数据、检测有效期应符合相应产品最新国家或者行业标准的规定以及本次资格预审文件要求。
4.2.3 报告证书的有效期将根据资格预审文件要求、国家电网有限公司相关采购标准进行评审。
4.3.生产许可证或其他证书审核标准
4.3.1.关于生产许可证或其他证书具体要求详见第一章资格预审公告3.6各分标相关规定。申请人提供的证书应在有效期内,覆盖资格预审产品种类。
4.4.必要装备审核标准
4.4.1.关于生产设备、试验设备具体要求详见第一章资格预审公告3.6各分标相关规定。
4.5生产厂房审核标准
4.5.1.生产厂房应为自有或长期租赁。其中生产厂房为自有的提供土地使用权证或房屋产权证;长期租赁的提供租赁合同,并提供厂房所有人的土地使用权或房屋产权证明。对于因各种原因未办理土地所有权证及房屋产权证的,应提供乡镇级及以上政府相关部门出具的有效证明材料。招标人有权对其进行进一步的现场核实。
5.资格预审方法
本次资格预审采用合格制。
6.资格预审文件的获取
6.1凡有意参加的申请人,请于资格预审公告发布之日起至2026年1月15日17:00时(北京时间,下同),登陆招标人招投标交易平台信息系统(国家电网有限公司电子商务平台https://ecp.sgcc.com.cn, 以下简称电子商务平台或ECP2.0)下载资格预审文件,并按《电子招标投标办法》等国家法律法规要求,到第三方认证机构办理CA证书电子钥匙。申请人应妥善保管电子商务平台账号和密码,以及CFCA数字证书和密码,因上述账号、数字证书或密码保管不当造成的损失,由申请人自行承担。
申请人应在电子商务平台注册并办理CA证书电子钥匙方可获取资格预审文件,电子钥匙的办理流程请登录电子商务平台首页“新手指引”→“电子钥匙办理须知及电子钥匙安装包”下载所有文件仔细阅读。电子钥匙的办理需要一定的时间,请潜在申请人高度重视。由于没有及时办理电子钥匙导致获取资格预审文件失败,由申请人自行承担相关责任。
未按上述时间和方式获取并下载资格预审文件的申请,招标人将不予受理。
6.2资格预审文件(电子文件)免费获取。
6.3登录电子商务平台“采购项目管理-资格预审项目-提交申请文件-获取资格预审文件-获取文件-选择项目-点击获取-选择标包后点击获取预审文件-查看获取情况-选择标包-点击结算-录入供应商联系人信息-点击确认支付-支付记录及文件下载-下载资格预审文件及SGCC文件打包”
7.资格预审申请文件的递交
7.1资格预审申请文件递交(提交)的截止时间为:2026年1月25日20:00时(北京时间,下同)。
申请人应在截止时间前通过电子商务平台递交电子申请文件,本项目仅接受电子申请文件(包括ECP2.0电子申请文件以及山东“易书”招投标服务网站申请文件),不接受纸质、光盘文件,不接受申请人到现场递交申请文件。
申请文件递交(提交)时间:所有申请文件应当在截止时间前递交(提交)招标人。
申请文件提交地点:电子申请文件应同时提交电子商务平台(ECP2.0)与山东“易书”招投标服务网站。
7.2 投标截止时间之前未成功提交至电子商务平台(ECP2.0)与山东“易书”招投标服务网站的电子申请文件,招标人不予受理。不接受邮寄、现场提交等电子提交方式以外的其他方式提交资格申请文件及资格申请文件的修改文件;不接受未按规定加密的申请文件及申请文件的修改文件。
7.3申请文件制作及递交(上传)方式
7.3.1.ECP2.0电子申请文件:指申请人上传至ECP2.0系统的资格预审申请文件。
申请人需利用离线投标工具进行电子申请文件编制。离线投标工具下载方式:请各申请人在电子商务平台首页“下载专区→供应商投标工具”下载并安装。操作手册及注意事项见首页“操作说明→ECP2.0招标采购流程供应商操作手册“或“演示视频→投标工具新U+操作指导视频”。使用投标工具电脑配置要求:内存大于8GB,64位操作系统。
按照“第四章 资格预审申请文件格式”目录要求制作ECP2.0电子申请文件,使用离线投标工具(最新版)按包(预审标段)批量在技术部分“投标工具-技术文件-其他技术应答文件-专项应答文件(如有)”端口上传。价格、商务、资质业绩部分无需上传。
7.3.2.山东“易书”招投标服务网站电子申请文件:指上传至山东“易书”招投标服务网站(网址:http://www.flint.sd.sgcc.com.cn/gysfw/ebp/homePage)的申请文件。
请各投标人于2026年1月12日后登录山东“易书”招投标服务网站进行注册、变更以及申请文件的编制上传。
1.山东“易书”招投标服务网站账号注册、电子钥匙办理:
(1)账号注册。请各申请人登录山东“易书”招投标服务网站(网址:http://www.flint.sd.sgcc.com.cn/gysfw/ebp/homePage)注册账号,原山东招投标辅助系统(网址:http://www.flint.sd.sgcc.com.cn/gysfw/ztbgl/)注册用户无需重复注册。网站操作、文件上传等问题联系电话:0531-80812626、80812258。(“易书”招投标服务网站与ECP2.0分属两套系统,如没有“易书”招投标服务网站账号,需在“易书”招投标服务网站注册。在“易书”招投标服务网站注册完成之后,等待招标代理机构工作人员审核。)
(2)办理电子钥匙。凡参与的申请人必须具有新一代电子商务平台(https://ecp.sgcc.com.cn/ecp2.0/portal/)电子钥匙,该电子钥匙可用于“易书”招投标服务网站电子投标文件的上传加密,若已办理仅需在“易书”招投标服务网站下载安装新版电子钥匙安装包即可使用。因办理电子钥匙需要周期,请投标人尽快完成办理以免影响投标,办理的相关事宜见新一代电子商务平台。
(3)如申请人在山东“易书”招投标服务网站没有账号,请前往该网站进行注册。注册审核一般需1-2个工作日,请申请人及时注册。注册完成后请及时登录系统测试,如有问题请联系预审公告中联系电话。
2.山东“易书”招投标服务网站电子申请文件制作:
申请人登录“易书”招投标服务网站,首页-右下角下载专区,下载“易书”结构化投标文件制作工具安装包(推荐使用在线版)、供应商操作手册,按照“易书”结构化投标文件制作工具目录(同第四章 资格预审申请文件格式”目录)制作申请文件,并在规定时间内完成电子申请文件的上传。申请人应使用技术手段控制申请文件大小在400M以内,申请文件仅需技术制作、技术上传,无需商务制作、商务上传。
申请文件须按照规定的目录编制,编辑添加支撑材料,并完整填写资质信息及关键投标数据。全部编辑完成后,生成完整的PDF与Word文件,请申请人务必打开完整的PDF与Word文件校验申请文件内容是否完整。
重要提示:投标电脑要求安装Office 2016专业版及以上版本,若申请文件制作工具在帮助您自动生成标书期间用时较长,请耐心等待或可更换配置较高的电脑。
申请人可通过“易书”招投标服务网站首页-通知公告栏下载易书投标常见问题答疑,便于投标操作。
申请人应注意正确选择所参与的预审标段,通过技术制作进入申请文件编辑制作页面,进行申请文件制作。如参与多个预审标段,需要分别按流程进行申请文件制作。


关于申请文件中销售业绩证明材料部分编制的特别说明:
(1)销售业绩必须提供对应的合同、发票,填报发票信息(发票号码、发票代码、开票日期以及发票金额,发票金额为含税金额),一个合同对应多张发票的,应在合同下方分别添加发票、填写发票信息。未填报发票信息将被否决。
发票种类为04,10,11,14时,校验码为必输项,且只填写后六位即可。
发票种类:01增值税专用发票,02货运运输业增值税专用发票,03机动车销售统一发票,04增值税普通发票,10增值税普通发票(电子),11增值税普通发票(卷式),14通行费发票,15二手车发票,08增值税电子专用发票,22电子发票(普通发票)(数电发票),21电子发票(增值税专用发票)(数电发票)
所有发票的发票金额字段需填写价税合计(即含税金额,无论是税控发票还是数电发票)

(2)销售业绩证明材料以合同为单位进行填写,多个合同的通过点击“销售业绩证明”后方“+”进行扩展填写。一个销售业绩证明结构内只能添加一个合同,合同对应多个发票的,通过点击“发票”后方“+”进行扩展填写。同一个合同与对应发票以及发票信息必须在同一个销售业绩证明结构内,合同与发票以及发票信息不对应将可能导致对投标人不利的结果,后果由投标人自行承担。
(3)销售业绩数量(金额)汇总填写的类型、计量单位必须与预审公告“3.6:专用资格要求”中“业绩要求”的业绩类型、计量单位保持一致。
(4)使用“易书结构化投标文件制作工具(在线版)”制作投标文件可使用OCR识别自动提取发票信息,发票清晰度可能影响提取准确性,投标人应自行核对信息是否准确。
(5)供应商在“易书”结构化标书制作工具(在线版),发票信息填写页面中点击“查验发票”按钮,提示“查验成功,请在易书服务网站(http://www.flint.sd.sgcc.com.cn/gysfw/ebp/homePage)供应商信用信息查询页面确认发票结果”,如未确认,投标文件将无法上传;在“易书”离线版工具中制作的sdsgcc文件导入“易书”在线工具,点击“同步结构化目录”,将提示“查验成功,请在易书服务网站(http://www.flint.sd.sgcc.com.cn/gysfw/ebp/homePage)供应商信用信息查询页面确认发票结果”,如未确认,投标文件将无法上传。
对于发票信息填写不准确导致查询结果为“不一致”“不存在”情形的发票信息及时在“易书”投标工具中予以更正,并再次提交核验。对于提交的发票信息为“不一致”“不存在”等非正常查验结果的业绩,发票金额(数量)招标人不予认可。
(6)请各投标人高度重视发票信息填报以及查验工作,对于存在造假行为的投标人,将严格按照《国家电网有限公司供应商关系管理办法》进行处理。
3.山东“易书”招投标服务网站电子申请文件的生成与递交(上传):
完成技术文件制作后,需返回“易书”制作工具首界面,选择相应的分标,点击“生成技术上传文件”打包生成技术上传文件,系统会提示“生成技术.zip上传文件成功”。

完成上传文件生成后,在“易书”制作工具首界面选择相应的分标,点击“技术上传”按钮,插入电子钥匙并输入PIN码,完成申请文件递交(上传)。


重要提示:电子投标文件是否完成上传,以系统提示上传成功页面为准,上传成功后投标人可自行登录招投标服务网站查看上传日志。
4.常见问题示例
(1)未在投标工具中填写全量发票信息;
(2)填写的发票信息有误,包括发票号码错误、发票代码错误、发票号码和发票代码颠倒、发票金额填写不含税金额、发票日期错误;
(3)合同与发票不对应,在一个业绩结构内填写多个业绩合同及对应发票。
(4)部分发票信息查询为“不一致”“不存在”等非正常查验结果,但未在投标工具中修订相应发票信息。
(5)易书结构化投标工具增加电子发票的查验功能,具体填写注意事项详见易书招投标服务网站(http://www.flint.sd.sgcc.com.cn/gysfw/ebp/homePage)首页--通知公告--发票信息填写注意事项。
7.4所有申请人必须按照上述规定的形式和渠道上传电子申请文件。未在ECP2.0系统和山东“易书”招投标服务网站同时上传文件的视为申请文件内容不全,其申请将被否决。
7.5 逾期提交的申请文件,ECP2.0系统、山东“易书”招投标服务网站将予以拒收。申请截止时间之前未成功提交至ECP2.0系统、山东“易书”招投标服务网站的电子申请文件,招标人不予受理。不接受邮寄、现场提交等电子提交方式以外的其他方式提交资格申请文件及资格申请文件的修改文件;不接受未按规定加密的申请文件及申请文件的修改文件。
7.6申请人放弃全部或部分标段的资格预审,申请人必须在截标前在ECP2.0系统以及山东“易书”招投标服务网站撤回已提交的申请文件,否则在递交截止时间后招标人通过ECP2.0系统以及山东“易书”招投标服务网站对已递交的电子申请文件进行解密。
7.7为了避免各申请人的申请文件因网络拥堵等原因造成递交失败,请在规定时间内尽量提前、错时递交您的申请文件,建议申请人在截标前3日完成业绩发票信息查询及修正,否则将可能无法上传完整申请文件。
7.8请各申请人在申请文件递交后,保持电话畅通。评审期间,通过ECP2.0系统向申请人反馈不合格事项,请申请人关注ECP2.0系统内容,并及时反馈意见。
8.发布公告的媒介
本次资格预审公告同时在中国招标投标公共服务平台(www.cebpubservice.com)和国家电网有限公司电子商务平台(https://ecp.sgcc.com.cn)上发布(谷歌浏览器)。
9.联系方式
招标人: 国网山东省电力公司
地址: 济南市市中区经二路150号
邮编:250000
招标代理机构:国网山东招标有限公司
地址:济南市市中区升平街1号
邮编:250001
联系人电话:
招标业务咨询:刘经理(0531-80123975)、贾经理(0531-80123972)、张经理(0531-80123974)(业务咨询受理时间:工作日8:30-17:30)
电子钥匙业务咨询:400-991-5500
供应商注册相关业务咨询:400-818-0899转5-1
ECP、投标工具相关操作问题、咨询:010-63411000
山东“易书”招投标服务网站操作问题、咨询:0531-80812626,0531-80812258
电子邮件:gwsdzb@vip.163.com
网址:
国家电网有限公司电子商务平台(ECP2.0):https://ecp.sgcc.com.cn/ecp2.0/portal/
山东“易书”招投标服务网站:http://www.flint.sd.sgcc.com.cn/gysfw/ebp/homePage
10.合规声明
本资格预审文件符合国家相关法律法规规定,若国家颁布新的法律法规或对原有法律法规进行修订,以新施行的法律法规规定为准。本项目行政监督部门为项目所在地的发展和改革部门。
11.其他事项
根据2023年8月工业和信息化部、国家发展改革委、国务院国资委印发的《关于支持首台(套)重大技术装备平等参与企业招标投标活动的指导意见》,现明确首台(套)重大技术装备参与招标投标活动,仅需提交首台(套)相关证明材料,即视同满足市场占有率、应用业绩等要求。
12.权利声明
禁止对本资格预审文件(依法必须招标项目的资格预审公告部分除外)进行任何形式的转载(包括但不限于部分或全文转载、修改后转载)或任何未经书面授权的使用。转载依法必须招标项目的资格预审公告的,不得改变资格预审公告的内容,须注明信息来源,不得用于非法用途。任何单位或个人不得违法转载(包括但不限于改变内容转载、转载不注明来源、遗漏或不及时转载修改或补充内容等)资格预审公告、不得对资格预审公告等内容进行不全面、不准确、不客观地分析或使用,任何单位或个人违法或违反本条规定转载、使用本资格预审文件的,招标人将依法追究法律责任。
2026年1月9日
2026 年0 1 月 09日
推荐阅读
2,
3,
4,
免责声明:
来源:中标喜讯、新型电力系统网、泛在电力物联网建设、电网设备选型、国网电子商务之平台 侵删
能源互联网电力新基建 刘家 编辑/整理,转载请注明来源!
—— 专业电力行业服务 ——
国网、南网资格预审:国家电网、南方电网招标培训、抽样送样检测咨询、投标代理、银行保函、企业品牌宣传推广、微信公众广告、等咨询刘老师:13161111516(同微)
长按2秒识别二维码关注我们!
| 全文检索 | 请输入关键字 | |
全面计划招标采购物资供应质量监督供应商管理采购标准及新技术推广保证金服务宣传培训
首页>招标采购>资格预审公告
国网山东省电力公司2026年配网物资协议库存招标采购资格预审
资格预审公告
国网山东省电力公司2026-01-09
| 采购项目状态 | 正在招标 | 采购项目编号 | SD26-XYKC-YS001 |
| 采购项目名称 | 国网山东省电力公司2026年配网物资协议库存招标采购资格预审 | 采购类型 | 物资 |
| 资格预审文件获取截止时间 | 2026-01-1517:00:00 | 资格预审申请文件递交截止时间 | 2026-01-2520:00:00 |
| 资格预审申请文件递交地点 | 线上开标 | 招标人 | 国网山东省电力公司 |
| 项目介绍 | |||
| 公告文件 | 下载公告文件获取资格预审文件 |
序号预审标段备注
预审标段编号预审标段备注
| 1 | 0626Z2-1028003-9998 | 槽形母线 | |
| 2 | 0626Z2-1901006-9999 | 地脚螺栓 | |
| 3 | 0626Z2-1016004-9998 | 低压开关柜-标准化 | |
| 4 | 0626Z2-1408006-018 | 电缆保护管(N-HAP) | |
| 5 | 0626Z2-1408010-9999 | 电缆接线端子 | |
| 6 | 0626Z2-1408009-9999 | 电缆桥架 | |
| 7 | 0626Z2-1403004-9998 | 普通光缆及附件 | |
| 8 | 0626Z2-1401007-9999 | 水泥制品 | |
| 9 | 0626Z2-1403010-9998 | 预制光缆 | |
| 10 | 0626Z2-2802003-9999 | 智能变电站辅助系统综合监控平台 | |
| 11 | 0626Z2-1506023-9999 | 装配式电力预制基础 |
预审标段物料描述
扩展描述
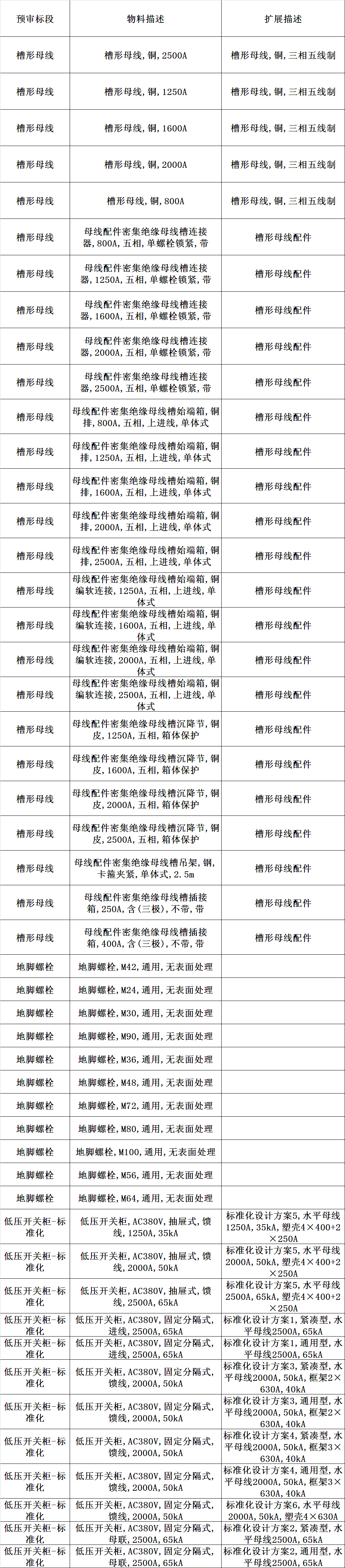
| 槽形母线 | 槽形母线,铜,2500A | 槽形母线,铜,三相五线制 |
| 槽形母线 | 槽形母线,铜,1250A | 槽形母线,铜,三相五线制 |
| 槽形母线 | 槽形母线,铜,1600A | 槽形母线,铜,三相五线制 |
| 槽形母线 | 槽形母线,铜,2000A | 槽形母线,铜,三相五线制 |
| 槽形母线 | 槽形母线,铜,800A | 槽形母线,铜,三相五线制 |
| 槽形母线 | 母线配件密集绝缘母线槽连接器,800A,五相,单螺栓锁紧,带 | 槽形母线配件 |
母线配件密集绝缘母线槽连接
槽形母线槽形母线配件
器,1250A,五相,单螺栓锁紧,带
| 槽形母线 | 母线配件密集绝缘母线槽连接器,1600A,五相,单螺栓锁紧,带 | 槽形母线配件 | |
| 槽形母线 | 母线配件密集绝缘母线槽连接器,2000A,五相,单螺栓锁紧,带 | 槽形母线配件 | |
| 槽形母线 | 母线配件密集绝缘母线槽连接器,2500A,五相,单螺栓锁紧,带 | 槽形母线配件 | |
| 槽形母线 | 母线配件密集绝缘母线槽始端箱,铜排,800A,五相,上进线,单体式 | 槽形母线配件 | |
| 槽形母线 | 母线配件密集绝缘母线槽始端箱,铜排,1250A,五相,上进线,单体式 | 槽形母线配件 | |
| 槽形母线 | 母线配件密集绝缘母线槽始端箱,铜排,1600A,五相,上进线,单体式 | 槽形母线配件 | |
| 槽形母线 | 母线配件密集绝缘母线槽始端箱,铜排,2000A,五相,上进线,单体式 | 槽形母线配件 | |
| 槽形母线 | 母线配件密集绝缘母线槽始端箱,铜排,2500A,五相,上进线,单体式 | 槽形母线配件 | |
| 槽形母线 | 母线配件密集绝缘母线槽始端箱,铜编软连接,1250A,五相,上进线,单体式 | 槽形母线配件 | |
| 槽形母线 | 母线配件密集绝缘母线槽始端箱,铜编软连接,1600A,五相,上进线,单体式 | 槽形母线配件 | |
| 槽形母线 | 母线配件密集绝缘母线槽始端箱,铜编软连接,2000A,五相,上进线,单体式 | 槽形母线配件 | |
| 槽形母线 | 母线配件密集绝缘母线槽始端箱,铜编软连接,2500A,五相,上进线,单体式 | 槽形母线配件 | |
| 槽形母线 | 母线配件密集绝缘母线槽沉降节,铜皮,1250A,五相,箱体保护 | 槽形母线配件 |
母线配件密集绝缘母线槽沉降节,铜
槽形母线槽形母线配件
皮,1600A,五相,箱体保护
| 槽形母线 | 母线配件密集绝缘母线槽沉降节,铜皮,2000A,五相,箱体保护 | 槽形母线配件 | |
| 槽形母线 | 母线配件密集绝缘母线槽沉降节,铜皮,2500A,五相,箱体保护 | 槽形母线配件 | |
| 槽形母线 | 母线配件密集绝缘母线槽吊架,钢,卡箍夹紧,单体式,2.5m | 槽形母线配件 | |
| 槽形母线 | 母线配件密集绝缘母线槽插接箱,250A,含(三极),不带,带 | 槽形母线配件 |
母线配件密集绝缘母线槽插接
槽形母线槽形母线配件
箱,400A,含(三极),不带,带
| 地脚螺栓 | 地脚螺栓,M42,通用,无表面处理 | |
| 地脚螺栓 | 地脚螺栓,M24,通用,无表面处理 | |
| 地脚螺栓 | 地脚螺栓,M30,通用,无表面处理 | |
| 地脚螺栓 | 地脚螺栓,M90,通用,无表面处理 | |
| 地脚螺栓 | 地脚螺栓,M36,通用,无表面处理 | |
| 地脚螺栓 | 地脚螺栓,M48,通用,无表面处理 | |
| 地脚螺栓 | 地脚螺栓,M72,通用,无表面处理 | |
| 地脚螺栓 | 地脚螺栓,M80,通用,无表面处理 | |
| 地脚螺栓 | 地脚螺栓,M100,通用,无表面处理 | |
| 地脚螺栓 | 地脚螺栓,M56,通用,无表面处理 | |
| 地脚螺栓 | 地脚螺栓,M64,通用,无表面处理 | |
| 低压开关柜一标准化 | 低压开关柜,AC380V,抽屉式,馈线,1250A,35kA | 标准化设计方案5,水平母线1250A,35kA,塑壳4×400+2×250A |
| 低压开关柜-标准化 | 低压开关柜,AC380V,抽屉式,馈线,2000A,50kA | 标准化设计方案5,水平母线2000A,50kA,塑壳4×400+2×250A |
| 低压开关柜-标准化 | 低压开关柜,AC380V,抽屉式,馈线,2500A,65kA | 标准化设计方案5,水平母线2500A65kA,塑壳4×400+2×250A |
| 低压开关柜一标准化 | 低压开关柜,AC380V,固定分隔式进线,2500A,65kA | 标准化设计方案1,紧凑型,水平母线2500A,65kA |
| 低压开关柜-标准化 | 低压开关柜,AC380V,固定分隔式,进线,2500A,65kA | 标准化设计方案1,通用型,水平母线2500A,65kA |
| 低压开关柜一标准化 | 低压开关柜,AC380V,固定分隔式,馈线,2000A,50kA | 标准化设计方案3,紧凑型,水平母线2000A,50kA,框架2×630A,40kA |
| 低压开关柜-标准化 | 低压开关柜,AC380V固定分隔式,馈线,2000A,50kA | 标准化设计方案3,通用型,水平母线2000A,50kA,框架2×630A,40kA |
| 低压开关柜-标准化 | 低压开关柜,AC380V,固定分隔式,馈线,2000A,50kA | 标准化设计方案4,紧凑型,水平母线2000A,50kA,框架3×630A,40kA |
| 低压开关柜一标准化 | 低压开关柜,AC380V,固定分隔式馈线,2000A,50kA | 标准化设计方案4,通用型,水平母线2000A,50kA,框架3×630A,40kA |
| 低压开关柜一标准化 | 低压开关柜,AC380V,固定分隔式,馈线,2000A,50kA | 标准化设计方案6,水平母线2000A,50kA,塑壳4X630A |
| 低压开关柜一标准化 | 低压开关柜,AC380V,固定分隔式,母联,2500A,65kA | 标准化设计方案2,紧凑型,水平母线2500A,65kA |
| 低压开关柜一标准化 | 低压开关柜,AC380V,固定分隔式,母联,2500A,65kA | 标准化设计方案2,通用型,水平母线2500A,65kA |
标准化设计方案8,水平母线
低压开关柜一标低压电容器柜,AC380V,固定分隔
2500A,65kA,分支母线
准化
式,360kvar
15kA,360kvar,智能
| 低压开关柜一标准化 | 低压电容器柜,AC380V,固定分隔式,300kvar | 标准化设计方案8,水平母线2000A,50kA,分支母线15kA,300kvar,智能 |
| 低压开关柜-标准化 | 低压电容器柜,AC380V,固定分隔式,300kvar | 标准化设计方案8,水平母线2500A,65kA,分支母线15kA,300kvar,智能 |
| 低压开关柜一标准化 | 低压电容器柜,AC380V,固定分隔式,200kvar | 标准化设计方案8,水平母线1250A,35kA,分支母线15kA200kvar,智能 |
| 低压开关柜-标准化 | 低压电容器柜,AC380V,固定分隔式,240kvar | 标准化设计方案8,水平母线2000A,50kA,分支母线15kA,240kvar,智能 |
| 低压开关柜一标准化 | 低压开关柜,AC380V固定分隔式,进线,1250A,35kA | 标准化设计方案1,紧凑型,水平母线1250A,35kA |
| 低压开关柜-标准化 | 低压开关柜,AC380V,固定分隔式,进线,1250A,35kA | 标准化设计方案1,通用型,水平母线1250A,35kA |
| 低压开关柜-标准化 | 低压开关柜,AC380V,固定分隔式,母联,2000A,50kA | 标准化设计方案2,紧凑型,水平母线2000A,50kA |
| 低压开关柜一标准化 | 低压开关柜,AC380V,固定分隔式,母联,2000A,50kA | 标准化设计方案2,通用型,水平母线2000A,50kA |
| 低压开关柜一标准化 | 低压开关柜,AC380V,固定分隔式,馈线,1250A,35kA | 标准化设计方案4,紧凑型,水平母线1250A,35kA,框架3×630A,35kA |
| 低压开关柜-标准化 | 低压开关柜,AC380V,固定分隔式,馈线,1250A,35kA | 标准化设计方案4,通用型,水平母线1250A,35kA,框架3×630A35kA |
| 低压开关柜一标准化 | 低压开关柜,AC380V,固定分隔式,馈线,1250A,35kA | 标准化设计方案6,水平母线1250A,35kA,塑壳4X630A |
| 低压开关柜一标准化 | 低压开关柜,AC380V,固定分隔式,母联,1250A,35kA | 标准化设计方案2,紧凑型,水平母线1250A,35kA |
| 低压开关柜-标准化 | 低压开关柜,AC380V固定分隔式,母联,1250A,35kA | 标准化设计方案2,通用型,水平母线1250A,35kA |
| 低压开关柜-标准化 | 低压开关柜,AC380V,固定分隔式,进线,2000A,50kA | 标准化设计方案1,紧凑型,水平母线2000A,50kA |
| 低压开关柜一标准化 | 低压开关柜,AC380V,固定分隔式,进线,2000A,50kA | 标准化设计方案1,通用型,水平母线2000A,50kA |
| 低压开关柜一标准化 | 低压开关柜,AC380V,固定分隔式,馈线,2500A,65kA | 标准化设计方案3,紧凑型,水平母线2500A,65kA,框架2×630A,50kA |
| 低压开关柜一标准化 | 低压开关柜,AC380V,固定分隔式,馈线,2500A,65kA | 标准化设计方案3,通用型,水平母线2500A,65kA,框架2×630A,50kA |
| 低压开关柜一标准化 | 低压开关柜,AC380V,固定分隔式,馈线,2500A,65kA | 标准化设计方案4,紧凑型,水平母线2500A,65kA,框架3×630A,50kA |
| 低压开关柜-标准化 | 低压开关柜,AC380V,固定分隔式,馈线,2500A,65kA | 标准化设计方案4,通用型,水平母线2500A,65kA,框架3×630A,50kA |
| 低压开关柜一标准化 | 低压开关柜,AC380V,固定分隔式,馈线,2500A,65kA | 标准化设计方案6,水平母线2500A,65kA,塑壳4×630A |
| 电缆保护管(N-HAP) | 电缆保护管,钢管,100 | 无 |
| 电缆保护管(N-HAP) | 电缆保护管,钢管,150 | 无 |
| 电缆保护管(N-HAP) | 电缆保护管,钢管,80 | 无 |
| 电缆保护管(N-HAP) | 电缆保护管,钢管,40 | 无 |
| 电缆保护管(N-HAP) | 电缆保护管,钢管,125 | 无 |
| 电缆保护管(N-HAP) | 电缆保护管,钢管,50 | 无 |
| 电缆保护管(N-HAP) | 电缆保护管,钢管,200 | 无 |
电缆保护管
无
电缆保护管,钢管,32
| (N-HAP)电缆保护管(N-HAP) | 电缆保护管,钢管,65 | 无 |
| 电缆保护管(N-HAP) | 电缆保护管,N-HAP175 | 公称壁厚W4.5mm |
| 电缆保护管(N-HAP) | 电缆保护管,N-HAP200 | 公称壁厚W4.5mm |
| 电缆保护管(N-HAP) | 电缆保护管,N-HAP100 | 公称壁厚W3.5mm |
| 电缆接线端子 | 电缆接线端子,铜镀锡,50mm2,单孔 | |
| 电缆接线端子 | 电缆接线端子,铜镀锡,95mm2,单孔 | |
| 电缆接线端子 | 电缆接线端子,铜镀锡,70mm2,单孔 | |
| 电缆接线端子 | 电缆接线端子,铜镀锡,150mm2,双孔 | |
| 电缆接线端子 | 电缆接线端子,铜镀锡,240mm2,双孔 | |
| 电缆接线端子 | 电缆接线端子,铜镀锡,300mm2,双孔 | |
| 电缆接线端子 | 电缆接线端子,铜镀锡,16mm2,单孔 | |
| 电缆接线端子 | 电缆接线端子,铜镀锡,35mm2,单孔 | |
| 电缆接线端子 | 电缆接线端子,铜镀锡,120mm2,单孔 | |
| 电缆接线端子 | 电缆接线端子,铜镀锡,25mm2,单孔 | |
| 电缆接线端子 | 电缆接线端子,铜镀锡,400mm2,双孔 | |
| 电缆接线端子 | 电缆接线端子,铜镀锡,185mm2,双孔 | |
| 电缆桥架 | 电缆桥架,钢,200×100 | 电缆桥架,钢,含弯通、吊架等附件 |
| 电缆桥架 | 电缆桥架,钢,300×150 | 电缆桥架,钢,含弯通、吊架等附件 |
| 电缆桥架 | 电缆桥架,钢,400×200 | 电缆桥架,钢,含弯通、吊架等附件 |
| 电缆桥架 | 电缆桥架,钢,600×200 | 电缆桥架,钢,含弯通、吊架等附件 |
| 电缆桥架 | 电缆桥架,钢,800×200 | 电缆桥架,钢,含弯通、吊架等附件 |
电缆夹具,400mm2,110,铝合金,电缆夹具,2500mm2,150,
电缆桥架
单芯,中间铝合金,单芯,中间
| 电缆桥架 | 电缆夹具,2500mm2,150,铝合金,单芯,中间 | 电缆夹具,2500mm2,150,铝合金,单芯,中间 |
| 电缆桥架 | 电缆桥架,不锈钢,150×80 | 电缆桥架,不锈钢 |
| 电缆桥架 | 电缆夹具,800mm2,102,铝合金,单芯,终端 | 电缆夹具-截面积mm2:800mm2,外径mm:102材料:铝合金,芯数:单芯,固定形式:终端 |
| 电缆桥架 | 电缆夹具,500mm2,115,铝合金,单芯,中间 | 电缆夹具一截面积mm2:500mm2,外径mm:115,材料:铝合金,芯数:单芯,固定形式:中间 |
| 电缆桥架 | 电缆夹具,800mm2,120,铝合金,单芯,中间 | 电缆夹具-截面积mm2:800mm2,外径mm:120,材料:铝合金,芯数:单芯,固定形式:中间 |
| 电缆桥架 | 电缆夹具,800mm2,120,铝合金,三芯,中间 | 电缆夹具-截面积mm2:800mm2,外径mm:120,材料:铝合金,芯数:三芯,固定形式:中间 |
| 电缆桥架 | 电缆桥架,铝合金,400×150 | |
| 电缆桥架 | 电缆桥架,钢,通用 | 电缆桥架,钢,通用 |
| 普通光缆及附件 | 光缆耐张串,70kN,ADSS用单线夹,非绝缘,12.9/14.1 |
普通光缆及附件光缆接头盒,ADSS光缆用,24
| 普通光缆及附件 | 光缆悬垂串,70kN,ADSS用双线夹,非绝缘,15.6/17.3 | |
| 普通光缆及附件 | 光缆悬垂串,70kN,ADSS用双线夹,非绝缘,14.2/15.5 | |
| 普通光缆及附件 | 光缆悬垂串,70kN,ADSS用双线夹,非绝缘,12.9/14.1 | |
| 普通光缆及附件 | 光缆悬垂串,70kN,ADSS用双线夹,非绝缘,11.7/12.8 | |
| 普通光缆及附件 | 光缆悬垂串,70kN,ADSS用单线夹,非绝缘,15.6/17.3 | |
| 普通光缆及附件 | 光缆悬垂串,70kN,ADSS用单线夹,非绝缘,14.2/15.5 | |
| 普通光缆及附件 | 光缆悬垂串,70kN,ADSS用单线夹,非绝缘,12.9/14.1 | |
| 普通光缆及附件 | 光缆悬垂串,70kN,ADSS用单线夹,非绝缘,11.7/12.8 | |
| 普通光缆及附件 | 光缆悬垂串,40kN,ADSS用双线夹,非绝缘,15.6/17.3 | |
| 普通光缆及附件 | 光缆悬垂串,40kN,ADSS用双线夹,非绝缘,14.2/15.5 | |
| 普通光缆及附件 | 光缆悬垂串,40kN,ADSS用双线夹,非绝缘,12.9/14.1 | |
| 普通光缆及附件 | 光缆悬垂串,40kN,ADSS用双线夹,非绝缘,11.7/12.8 | |
| 普通光缆及附件 | 光缆悬垂串,40kN,ADSS用单线夹,非绝缘,15.6/17.3 | |
| 普通光缆及附件 | 光缆悬垂串,40kN,ADSS用单线夹,非绝缘,14.2/15.5 | |
| 普通光缆及附件 | 光缆悬垂串,40kN,ADSS用单线夹,非绝缘,12.9/14.1 | |
| 普通光缆及附件 | 光缆悬垂串,40kN,ADSS用单线夹,非绝缘,11.7/12.8 | |
| 普通光缆及附件 | 光缆耐张串,70kN,ADSS用单线夹,非绝缘,15.6/17.3 |
光缆耐张串,70kN,ADSS用单线夹,
普通光缆及附件
非绝缘,14.2/15.5
| 普通光缆及附件 | 光缆耐张串,70kN,ADSS用单线夹,非绝缘,11.7/12.8 | |
| 普通光缆及附件 | 光缆耐张串,40kN,ADSS用单线夹,非绝缘,15.6/17.3 | |
| 普通光缆及附件 | 光缆耐张串,40kN,ADSS用单线夹,非绝缘,14.2/15.5 | |
| 普通光缆及附件 | 光缆耐张串,40kN,ADSS用单线夹,非绝缘,12.9/14.1 | |
| 普通光缆及附件 | 光缆耐张串,40kN,ADSS用单线夹,非绝缘,11.7/12.8 | |
| 普通光缆及附件 | 光缆防振金具,ADSS光缆用,预绞丝式,9.5/10.5 | |
| 普通光缆及附件 | 光缆防振金具,ADSS光缆用,预绞丝式,17.4/19.2 | |
| 普通光缆及附件 | 光缆防振金具,ADSS光缆用,预绞丝式,15.6/17.3 | |
| 普通光缆及附件 | 光缆防振金具,ADSS光缆用,预绞丝式,14.2/15.5 |
| 普通光缆及附件 | 光缆防振金具,ADSS光缆用,预绞丝式,12.9/14.1 | |
| 普通光缆及附件 | 光缆防振金具,ADSS光缆用,预绞丝式,11.7/12.8 | |
| 普通光缆及附件 | 光缆防振金具,ADSS光缆用,预绞丝式,10.6/11.6 | |
| 普通光缆及附件 | 光缆防振金具,ADSS光缆用,线夹式,9.5/10.5 | |
| 普通光缆及附件 | 光缆防振金具,ADSS光缆用,线夹式,17.4/19.2 | |
| 普通光缆及附件 | 光缆防振金具,ADSS光缆用,线夹式,15.6/17.3 | |
| 普通光缆及附件 | 光缆防振金具,ADSS光缆用,线夹式,14.2/15.5 | |
| 普通光缆及附件 | 光缆防振金具,ADSS光缆用,线夹式,12.9/14.1 | |
| 普通光缆及附件 | 光缆防振金具,ADSS光缆用,线夹式,11.7/12.8 | |
| 普通光缆及附件 | 光缆防振金具,ADSS光缆用,线夹式,10.6/11.6 | |
| 普通光缆及附件 | 光缆防振金具,ADSS光缆用,防振鞭,9.5/10.5 | |
| 普通光缆及附件 | 光缆防振金具,ADSS光缆用,防振鞭,17.4/19.2 | |
| 普通光缆及附件 | 光缆防振金具,ADSS光缆用,防振鞭,15.6/17.3 | |
| 普通光缆及附件 | 光缆防振金具,ADSS光缆用,防振鞭,14.2/15.5 | |
| 普通光缆及附件 | 光缆防振金具,ADSS光缆用,防振鞭,12.9/14.1 | |
| 普通光缆及附件 | 光缆防振金具,ADSS光缆用,防振鞭,11.7/12.8 | |
| 普通光缆及附件 | 光缆防振金具,ADSS光缆用,防振鞭,10.6/11.6 | |
| 普通光缆及附件 | 光缆接头盒,ADSS光缆用,36 | |
| 普通光缆及附件 | 光缆接头盒,ADSS光缆用,96 | |
| 普通光缆及附件 | 光缆卡具,ADSS光缆用,塔用 | |
| 普通光缆及附件 | 光缆接头盒,ADSS光缆用,48 | |
| 普通光缆及附件 | 光缆接头盒,ADSS光缆用,72 |
普通光缆及附件光缆卡具,ADSS光缆用,普通杆用
| 普通光缆及附件 | 光缆卡具,ADSS光缆用,粗杆用 | |
| 普通光缆及附件 | 光缆卡具,ADSS光缆用,特粗杆用 | |
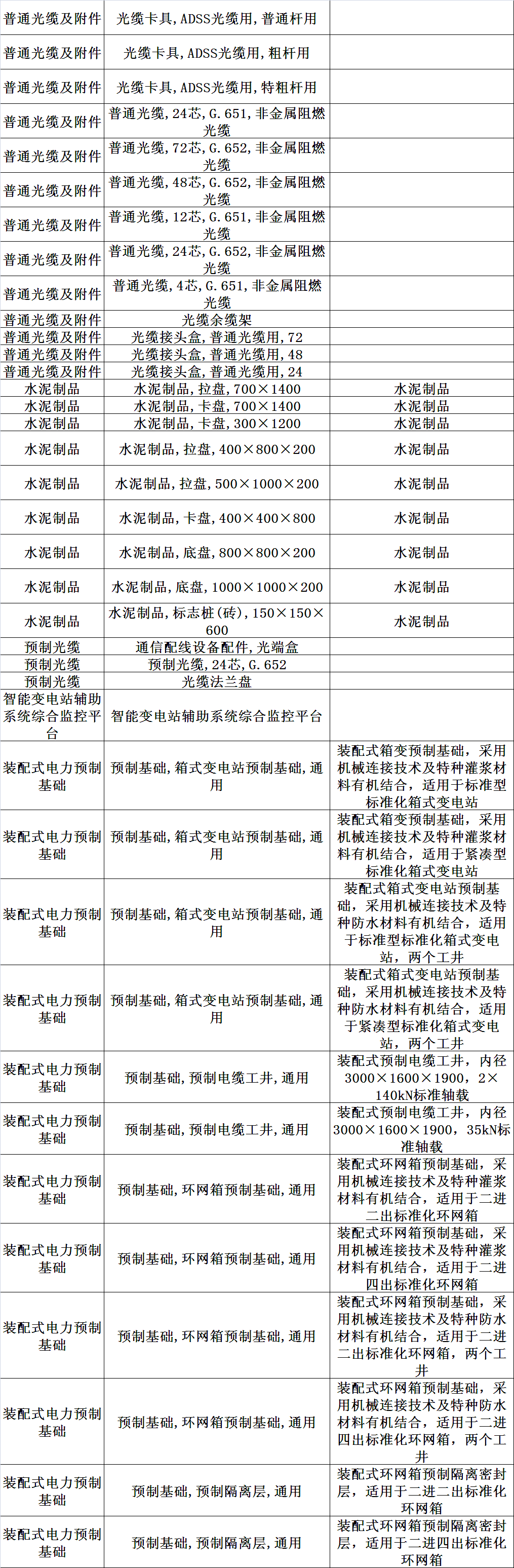
| 普通光缆及附件 | 普通光缆,24芯,G.651,非金属阻燃光缆 | |
| 普通光缆及附件 | 普通光缆,72芯,G.652,非金属阻燃光缆 | |
| 普通光缆及附件 | 普通光缆,48芯,G.652,非金属阻燃光缆 | |
| 普通光缆及附件 | 普通光缆,12芯,G.651,非金属阻燃光缆 | |
| 普通光缆及附件 | 普通光缆,24芯,G.652,非金属阻燃光缆 | |
| 普通光缆及附件 | 普通光缆,4芯,G.651,非金属阻燃光缆 | |
| 普通光缆及附件 | 光缆余缆架 | |
| 普通光缆及附件 | 光缆接头盒,普通光缆用,72 | |
| 普通光缆及附件 | 光缆接头盒,普通光缆用,48 | |
| 普通光缆及附件 | 光缆接头盒,普通光缆用,24 | |
| 水泥制品 | 水泥制品,拉盘,700×1400 | 水泥制品 |
| 水泥制品 | 水泥制品,卡盘,700×1400 | 水泥制品 |
| 水泥制品 | 水泥制品,卡盘,300×1200 | 水泥制品 |
| 水泥制品 | 水泥制品,拉盘,400×800×200 | 水泥制品 |
| 水泥制品 | 水泥制品,拉盘,500×1000×200 | 水泥制品 | |
| 水泥制品 | 水泥制品,卡盘,400×400×800 | 水泥制品 | |
| 水泥制品 | 水泥制品,底盘,800×800×200 | 水泥制品 | |
| 水泥制品 | 水泥制品,底盘,1000×1000×200 | 水泥制品 | |
| 水泥制品 | 水泥制品,标志桩(砖),150×150×600 | 水泥制品 | |
| 预制光缆 | 通信配线设备配件,光端盒 | ||
| 预制光缆 | 预制光缆,24芯,G.652 | ||
| 预制光缆 | 光缆法兰盘 | ||
| 智能变电站辅助系统综合监控平台 | 智能变电站辅助系统综合监控平台 | ||
| 装配式电力预制基础 | 预制基础,箱式变电站预制基础,通用 | 装配式箱变预制基础,采用机械连接技术及特种灌浆材料有机结合,适用于标准型标准化箱式变电站 | |
| 装配式电力预制基础 | 预制基础,箱式变电站预制基础,通用 | 装配式箱变预制基础,采用机械连接技术及特种灌浆材料有机结合,适用于紧凑型标准化箱式变电站 | |
| 装配式电力预制基础 | 预制基础,箱式变电站预制基础,通用 | 装配式箱式变电站预制基础,采用机械连接技术及特种防水材料有机结合,适用于标准型标准化箱式变电站,两个工井 | |
| 装配式电力预制基础 | 预制基础,箱式变电站预制基础,通用 | 装配式箱式变电站预制基础,采用机械连接技术及特种防水材料有机结合,适用于紧凑型标准化箱式变电站,两个工井 | |
| 装配式电力预制基础 | 预制基础,预制电缆工井,通用 | 装配式预制电缆工井,内径3000×1600×1900,2×140kN标准轴载 | |
| 装配式电力预制基础 | 预制基础,预制电缆工井,通用 | 装配式预制电缆工井,内径3000×1600×1900,35kN标准轴载 |
装配式环网箱预制基础,采
装配式电力预制用机械连接技术及特种灌浆
预制基础,环网箱预制基础,通用
基础材料有机结合,适用于二进
二出标准化环网箱
| 装配式电力预制基础 | 预制基础,环网箱预制基础,通用 | 装配式环网箱预制基础,采用机械连接技术及特种灌浆材料有机结合,适用于二进四出标准化环网箱 |
| 装配式电力预制基础 | 预制基础,环网箱预制基础,通用 | 装配式环网箱预制基础,采用机械连接技术及特种防水材料有机结合,适用于二进二出标准化环网箱,两个工井 |
| 装配式电力预制基础 | 预制基础,环网箱预制基础,通用 | 装配式环网箱预制基础,采用机械连接技术及特种防水材料有机结合,适用于二进四出标准化环网箱,两个工井 |
| 装配式电力预制基础 | 预制基础,预制隔离层,通用 | 装配式环网箱预制隔离密封层,适用于二进二出标准化环网箱 |
| 装配式电力预制基础 | 预制基础,预制隔离层,通用 | 装配式环网箱预制隔离密封层,适用于二进四出标准化环网箱 |
国网山东省电力公司-易书结构化投标文件制作工具
| 回育别 | 出生成商务上传文件 | 出商务下载 | |||
| 电器配件术制作非商时中 | 技: | 出生成技术上传文件 | 商务上传 | 出技术下载 | |
| 信设备配已生已上道 |
国家电网国网山东省电力公司-易书结构化投标文件制作工具U
STATT
10KV配电变压
135880
式验告8.85
定国工
式定告o
证书业量11551
证市汇
2010
3C
0
支撑材料编辑区域
投标文件资质信息填写区域
1编辑目录
生产设
国家电网结构化投标文件制作工具
STATEGRID
技术分标生成完整技术投标文件(Word文档)生成完整技术投标文件(PDF文档)查看已场写话信京阳识别资质信息:查验全部发票
销售业绩田0X
生产设备-2
生产厂房
生产厂房-2
生产厂房-3
国网山东省电力公司-易书结构化投标文件制作工具
| 10KV配电变压器技术未制作商务制作中 | 区商务制作 | 商务上传 | 出商务下载 |
| 电合电器配件技术制作中商作中 | |||
| 信设备术已生已上已生 | 技术制作 | 七技术上传 | 出技术下载 |
国网山东省电力公司-易书结构化投标文件制作工具(
| 10kV配安庄技未制作商中 | 商务制作 | 出生成商务上传文件 | 商务上传 | 商务下载 | 商务撒销 |
| 合电器配件技术制中商务作中 | |||||
| 美信配设备配术已生已上已 | 配技术制作 | 出生成技术上传文件 | 技术上传 | 技术下载 | 技术撒销 |
请填写电子签章PIN
确认酒
国网山东省电力公司-易书结构化投标文件制作工具U
| 10KV压器中文a市 | 上传文件 | 商务上传 | 商务撤销 |
| 超一健控系中西已生成上 | RRM中A成2上 | ||
| 精空空调技术制作 | 生成技术上传文件 | 技术上传 | 技术撒销 |
展技术制海未制)
