国家电网2026年度配网一二次融合成套环网箱物资采购第一次补充联合资格预审公告
国家电网2026年度配网一二次融合成套环网箱物资采购第一次补充联合资格预审公告

国家电网有限公司2026年度配网一二次融合成套环网箱物资采购第一次补充联合资格预审公告
项目编号:GWXY-ZGYS-2602-CTHWXG
1.招标条件
项目建设单位为国家电网有限公司所属各省(市、自治区)公司(见附表1)(以下简称“项目单位”),项目资金来自自有资金,并委托国网山东招标有限公司为招标代理机构。
本次资格预审项目的结果有效期为2026年1月1日至2026年12月31日。在此期间,项目单位及其所属单位相应物资采购相应分标/相关项目仅接受资格预审合格的申请人参加投标。
本次资格预审仅接受未参加或未通过“国家电网有限公司2026年度配网一二次融合成套环网箱物资采购联合资格预审”相应标段的潜在申请人(以下简称申请人)报名,已通过联合资格预审相应标段的申请人无需报名,递交的申请文件不作评审。
在此,特邀请有意愿的潜在申请人(以下简称申请人)提出资格预审申请。

2.项目与招标范围
2.1资格预审的物资类别

2.2采用资格预审的货物清单


3.申请人资格要求
3.1本次资格预审要求申请人须为中华人民共和国境内依法注册的法人或其他组织,须具备相应货物的制造/开发能力,并在人员、设备、资金等方面具有保障如期交货的供货能力。
3.2本次资格预审不接受联合体申请。
3.3本次资格预审不接受代理商申请。
3.4申请人及其资格预审产品须满足如下通用资格要求:
(1)必须具有生产资格预审产品所需的生产场地、生产设备、生产人员、产品及元器件检测能力。这些制造、检测能力应当分别相等或者优于招标人招投标交易平台信息系统(国家电网有限公司电子商务平台https://ecp.sgcc.com.cn)中发布的供应商资质能力信息核实规范”提出的相应条款要求(查看路径:招投标交易平台信息系统首页→供应商管理→资质能力核实→资质能力核实规范标准→“发布单位”选择国家电网有限公司,点击相应品类供应商资质能力信息核实规范、核实指南)。
(2)设计制造过满足专用资质业绩要求的相同结构、相同型式、同等或同类型或以上技术规格的产品。在与规范相同或较规范更严格的条件下,该产品在资格预审文件规定年限内的供货数量满足资格预审文件的要求。
(3)申请人应提供国家授权的专业检测机构或者国际专业权威机构出具的有效型式试验报告或检验(检测)报告,关于报告具体要求详见各标段相关规定。
国家、行业已经发布相应产品标准的,申请人须取得国家授权的专业检测机构或者国际专业权威机构出具的型式试验报告;
国家、行业尚未发布相应产品标准的,申请人须取得国家授权的专业检测机构或者国际专业权威机构依据国家电网有限公司企业标准出具的检验(检测)报告。专业检测是指国家电网有限公司新技术产品或者根据现场运行需要,委托国家授权的专业检测机构或者国际专业权威机构公开邀请进行的专门检测活动。
在后续招标(采购)中,申请人应按照招标(采购)文件要求在投标/供货前提供所投/供产品有效的型式试验报告或检验(检测)报告;对于未在资格预审货物清单中的需求物料,申请人应按照招标(采购)文件要求提供补充的型式试验报告或检验(检测)报告。
(4)申请人应具备对外购外协原材料、配套元件和外部委托加工及进口散装的部件进行进厂验收所需的检验制度、检测手段和能力,和由材料、元件和部件供应商提供的检测合格证明。原材料组部件管理具有可追溯性。
(5)取得国家法律、法规、部门规章规定的有效许可证。取得资格预审文件要求的国家强制认证证书。
(6)应有良好的财务状况和商业信用。
(7)本次资格预审招标活动不接受贴牌代工的申请,也不接受其他任何分包行为的申请。
(8)必须具有生产资格预审产品所需的出厂检测能力,包括试验场地、试验设备和试验人员。
(9)在资格预审结果有效期内,通过资格预审的申请人发生合并、分立、破产等重大变化的,应当及时书面告知招标(采购)人。是否影响其资格条件,将由招标(采购)人组织的资格审查委员会对其提交的书面材料进行评审并作出认定。
(10)投标产品不得选配缺陷责任期(自设备投运之日起两年内)发生产品质量问题(包括但不限于接续、接触机械电气性能,支撑、封闭绝缘性能,以及电力电子性能下降、老化、毁损、丧失)导致设备停运检修的组件材料制造商的产品。
(11)申请人生产厂房应为自有或长期租赁。其中生产厂房为自有的提供土地使用权证或房屋产权证;长期租赁的提供租赁合同,并提供厂房所有人的土地使用权或房屋产权证明。生产厂房布局、环境应满足生产需要,并提供厂区平面图。对于因各种原因未办理土地所有权证及房屋产权证的,应提供乡镇及以上政府相关部门出具的有效证明材料。招标人有权对其进行进一步的现场核实。
(12)一二次融合成套环网箱资格预审:关键设备定义为环网箱或配电终端(DTU)。环网箱与配电终端(DTU)相互配套的制造商,可同时作为申请人参加同一标段的资格预审(在同一预审标段中,A作为预审申请人主体,配套B。B同时可以作为预审申请人主体,配套A)。
(13)一二次融合成套环网箱招标:环网箱与配电终端(DTU)相互配套的制造商,不得同时参加同一包货物的招标(在同一包中,A作为投标主体,配套B,则B不能再作为投标主体,配套A)。具体要求以后续招标文件中的相关要求为准。
3.5本次资格预审不接受申请人委托中介机构或者中间人编制申请文件或代行办理投标事宜。
3.6本表作为专有资质业绩条件,申请人及其申请产品须满足相应的专用资质业绩要求,各类物资专用具体资质业绩要求事项及其数据、状态分别如下:



4.审核标准
4.1总则(适用于各标段)
(1)本次一二次融合成套环网箱资格预审申请人资格:关键设备定义为环网箱或配电终端(DTU),申请人必须为10kV环网箱制造商或配电终端DTU制造商。各标段申请人资格要求详见第一章资格预审公告“3.6申请人专有资质业绩条件”,并按照资格预审文件规定提供完整的支撑证明材料。
(2)申请人须与配套设备制造商存在稳定合作关系。
(3)申请人须按照资格预审文件规定,针对各项资质要求提供完整的支撑证明材料。
(4)申请人需要按《资质业绩信息集中应答文件》格式填写应答文件表格,并按其“编制说明”提供对应支持证明材料。
(5)申请人所选用配套设备制造商可等于或大于一个,配套设备制造商与申请人之间应至少满足以下条件之一:
1)配套设备制造商为申请人本人;
2)配套设备制造商与申请人为关联企业;
3)配套设备制造商与申请人存在稳定合作关系。
申请人需在《选用配套设备制造商协作稳定程度及情况说明》中说明各个标段所选用配套设备制造商,详见第四章申请文件格式。未按要求填写《选用配套设备制造商协作稳定程度及情况说明》可能导致对申请人不利的预审结果。
申请人与其所选用的配套设备制造商两者将成为一二次融合成套环网相应标段的固定组合,该组合方式不得随意变动,本次资格预审的结论只针对该固定组合。申请人若在后续招标活动中变更其所选用的配套设备制造商,该变更后的组合将视为无效,在后续招标中将对申请人造成不利影响,其后果将由申请人自行承担。
(6)对于申请人是10kV环网箱制造商的:
1)申请人可选择上传在国家电网有限公司电子商务平台(以下简称“ECP2.0系统”)中生成资质业绩凭证单(以下简称“凭证单”)并在投标工具-资质业绩文件处上传提交(详见附件一:关于投标人应用资质业绩凭证投标的说明、附件二、资格预审申请文件介质及上传端口补充说明)。申请人应使用2025年10kV环网箱资质业绩凭证单,凭证单载明的有效已核实数据将作为评审依据,不需提供支持证明文件。其业绩以资质业绩凭证单载明的已核实的一二次融合成套环网箱的数据为准作为评审依据,不需提供支持文件,核实时间段内的业绩以及其他业绩支持文件无需编入资格预审申请文件,编入的不作评审。除业绩外融合类设备的试验报告、试验设备,配套关系等支持证明文件须按《资质业绩信息集中应答文件》格式填写应答文件表格,并提供对应支持证明材料。
2)申请人也可选择不上传凭证单,申请人若选择不上传凭证单,须按《资质业绩信息集中应答文件》格式填写应答文件表格,并提供对应支持证明材料。
对于申请人是配电终端DTU制造商的:
申请人须按《资质业绩信息集中应答文件》格式填写应答文件表格,并提供对应支持证明材料。
(7)前期参加国家电网有限公司2026年度配网环网柜、环网箱(箱式开闭所)物资采购联合资格预审和国家电网有限公司2026年度配网配电终端物资采购联合资格预审已提交的数据(相关证书、单体类试验报告、单体类生产试验设备、生产厂房、评审要素相关信息数据(如数智制造、绿色低碳、获奖情况等)等)本次无需重复提交,且不接受补充。
4.2.业绩审核标准
4.2.1.有效供货业绩时间范围:2022年01月01日至2024年12月31日。资格预审申请人提供的有效期间内合同业绩数量应满足专用资质条件要求。业绩计算以合同签订时间为准,业绩数量(金额)计算以提供发票为准。
4.2.2.业绩数量按照一二次融合成套环网箱计算,不区分绝缘方式、开关类型、额定电流等参数,可相互替代计算。单体设备如环网箱、环网柜、箱式开闭所、配电终端等不纳入计算。不同电压等级的产品业绩不可相互替代。具体要求详见第一章资格预审公告3.6各分标相关规定。
4.2.3.供货业绩合同供货方和实际产品生产方必须为同一申请人。
4.2.4.业绩不认可的有(包括但不限于):
a.与同类产品制造厂、代理商和经销商之间的业绩;
b.在试验室或试验站的业绩;
c.出口业绩的外贸合同、发票、报关单及对应产品型号等信息资料难以核实或不全的。
d.作为元器件、组部件的业绩。
4.2.5.母公司与子公司之间、同一母公司下的各个子公司之间、存在控股关系的不同公司之间的业绩不能相互替代。
4.2.6.申请人如发生收购、重组、改制、合并、分立、名称变更等情况,须提供充分且合法、有效的证明材料,供资格审查委员会审查。
4.2.7 收购其他企业,被收购企业注销的,收购方可继承被收购方的业绩。
4.2.8. 对于申请人是10kV环网箱制造商且提供(上传)凭证单的申请人,其业绩以资质业绩凭证单载明的已核实的一二次融合成套环网箱的数据为准作为评审依据,不需提供支持文件,核实时间段内的业绩以及其他业绩支持文件无需编入资格预审申请文件,编入的不作评审。
4.2.9.对于申请人是10kV环网箱制造商且未提供(上传)凭证单的申请人或申请人是配电终端DTU制造商的申请人,其一二次融合成套环网箱业绩支持证明材料要求:销售业绩必须提供对应的合同和发票扫描件,发票开具时间须在2022年01月01日至2025年3月31日内,发票查验方式详见资格预审公告7.5电子申请文件编制及上传说明。对于存在造假行为的申请人,将严格按照《国家电网有限公司供应商关系管理办法》进行处理。所有业绩支持证明材料内容须保证清晰、可辨认且不得遮盖、涂抹。合同扫描件可提供合同封面、签字页及其货物清册即可,合同封面、签字页及其货物清册须一一对应,按时间顺序由远及近排列合同及发票扫描件,并制定目录。
4.3 试验报告审核标准
4.3.1.申请人应按照资格业绩条件要求提供有效的试验(检验/检测)报告,试验报告等具体要求详见第一章资格预审公告3.6各分标相关规定。
4.3.2.提供报告的支持证明文件扫描件,但试验(检验/检测)报告检测项目、结果数据、检测有效期应符合相应产品最新国家或者行业标准的规定以及本次资格预审文件要求。国家、行业已经发布相应产品标准的,申请人须取得国家授权的专业检测机构或者国际专业权威机构出具的型式试验报告;国家、行业尚未发布相应产品标准的,申请人须取得国家授权的专业检测机构或者国际专业权威机构依据国家电网有限公司企业标准出具的检验检测报告。
4.3.3不同电压等级试验报告不能互相替代,不同绝缘方式试验报告不能互相替代,申请人与其所选用的不同配套设备制造商的试验报告不能互相替代。
4.3.4试验(检验/检测)报告的委托方和产品制造方是申请人自身。
4.3.5各类试验(检验/检测)报告均系针对具体型式规格产品。
4.3.6外文报告必须提供经公证的中文译本。
4.3.7在后续招标(采购)中,如招标(采购)人在2.2物料清单外,增加特殊物料需求的,申请人按照招标(采购)文件要求,在投标时或供货前补充相关试验报告。
4.4.生产许可证或其他证书审核标准
申请人无需提供生产许可证或其他证书支撑证明材料,仅需提供申请人及配套设备制造商相应标段的“资格预审结果通知书”。
4.5.必要装备审核标准
4.5.1申请人提供的一二次融合成套设备的检测或测试设备(系统)应满足3.6专有资质业绩条件要求。本次试验设备名称可以是“一二次融合成套设备的检测设备”、“一二次融合成套设备的测试设备”“一二次融合成套设备的检测系统”等。对于生产试验设备等,支持证明文件中的设备名称与资格预审公告要求的设备名称不一致的,但申请人认为满足要求的,应在资格预审申请文件中提供说明及证明料。
4.5.2申请人须提供一二次融合成套设备的检测或测试设备(系统)合同和发票等支持证明材料扫描件,不能租用、借用其他公司的设备、或委托其他单位进行检验。
4.5.3试验设备使用正常,具有合格的检定证书或有效的校准证书,并在有效期内。
4.5.4申请人提供的支持文件中,试验设备采购合同及相应销售发票应真实可靠。招标人若发现疑是虚假资料,将会核对相关申请人支持文件原件。若复核后,发现原件与申请文件不一致的,则按虚假投标否决处理,并按相关规定处罚。
4.6.关键岗位人员审核标准
申请人无需提供关键岗位人员支撑证明材料,仅需提供申请人及配套设备制造商相应标段的“资格预审结果通知书”。
4.7 生产厂房审核标准
申请人无需提供生产厂房支撑证明材料,仅需提供申请人及配套设备制造商相应标段的“资格预审结果通知书”。
4.8配套设备制造商与申请人关系审核标准
4.8.1如申请人为10kV环网箱制造商,所选用的配电终端DTU可提供一家及以上协作制造商,选用的制造商须满足以下条件之一:
(1)所选用的配电终端DTU制造商为本次资格预审申请人本人;
(2)所选用的配电终端DTU制造商与本次资格预审申请人为关联企业;
(3)所选用的配电终端DTU制造商与本次资格预审申请人存在稳定合作关系。
4.8.2如申请人为配电终端DTU制造商,所选用的10kV环网箱可提供一家及以上协作制造商,选用的制造商须满足以下条件之一:
(1)所选用的10kV环网箱制造商为本次资格预审申请人本人;
(2)所选用的10kV环网箱制造商与本次资格预审申请人为关联企业;
(3)所选用的10kV环网箱制造商与本次资格预审申请人存在稳定合作关系。
4.8.3配套设备制造商与本次资格预审申请人为关联企业的审核标准:申请人提供具有公信力的股权证明文件(如:国家企业信用信息查询报告、公司注册登记证书、2024年度审计报告等)。符合下列情形之一的视为关联企业:
(1)配套设备制造商为本次资格预审申请人的母公司;
(2)配套设备制造商为本次资格预审申请人的子公司;
(3)配套设备制造商为与本次资格预审申请人受同一母公司控制的其它企业;
(4)配套设备制造商与本次资格预审申请人有股权投资关系。
4.8.4配套设备制造商与本次资格预审申请人存在稳定合作关系的评审标准。配套设备制造商与申请人符合以下条件之一者视为存在稳定合作关系:
1)申请人与配套设备制造商签订有连续三年稳定合作的协议(协议期能覆盖本次资格预审有效期)。
2)申请人需提供与配套设备制造商之间的近三年内(2022年-2024年)业绩证明材料。如申请人为10kV环网箱制造商,提供的支持文件中与配电终端DTU制造商签订的配电终端连续三年合同业绩,其合同及对应销售发票应真实可靠,招标人若发现疑是虚假业绩,将会核对相关申请人业绩支持文件原件,若复核后,发现原件与申请文件不一致的,则按虚假投标否决处理。如申请人为配电终端DTU制造商,提供的支持文件中与10kV环网箱制造商签订的10kV环网箱连续三年合同业绩,其合同及对应销售发票应真实可靠,招标人若发现疑是虚假业绩,将会核对相关申请人业绩支持文件原件。若复核后,发现原件与申请文件不一致的,则按虚假投标否决处理。
备注:合同扫描件可提供合同封面、签字页及其货物清册即可,合同封面、签字页及其货物清册须一一对应。按时间顺序由远及近排列合同及发票扫描件及发票查验结果截图,并制定目录。发票查验方式详见资格预审公告7.5电子申请文件编制及上传说明,未按要求提供对应发票查验结果截图的发票金额(数量)不予认可。所有业绩支撑证明材料内容须保证清晰、可辨认且不得遮盖、涂抹。
4.8.5申请人与其所选用的配套设备制造商两者将成为一二次融合成套环网箱相应标段的固定组合,该组合方式不得随意变动,本次资格预审的结论只针对该固定组合。申请人若在后续招标活动中变更其所选用的配套设备制造商,该变更后的组合将视为无效,在后续招标中将对申请人造成不利影响,其后果将由申请人自行承担。
5.资格预审方法
本次资格预审采用 合格制 。
6.资格预审文件的获取
6.1凡有意参加的申请人,请于资格预审公告发布之日起至2026年01月29日12时(北京时间,下同),登陆招标人招投标交易平台信息系统(国家电网有限公司电子商务平台(https://ecp.sgcc.com.cn, 以下简称电子商务平台)下载资格预审文件,并按《电子招标投标办法》等国家法律法规要求,到第三方认证机构办理CA证书电子钥匙。申请人应妥善保管招标人招投标交易平台信息系统账号和密码,以及CFCA数字证书和密码,因上述账号、数字证书或密码保管不当造成的损失,由申请人自行承担。
6.2资格预审文件(电子文件)免费获取。
6.3申请人需利用离线投标工具进行电子申请文件编制。离线投标工具下载方式:请各申请人在招标人招投标交易平台信息系统首页“下载专区→供应商投标工具”下载并安装。操作手册及注意事项见首页“操作说明→ECP2.0招标采购流程供应商操作手册“或“演示视频→投标工具新U+操作指导视频”。离线投标工具操作问题联系招标人招投标交易平台信息系统运维支持电话:010-63411000。使用投标工具电脑配置要求:内存大于8GB,64位操作系统。
7.资格预审申请文件的递交
7.1资格预审申请文件递交(提交)的截止时间为:2026年02月04日08:00时。申请人应在截止时间前通过招标人招投标交易平台信息系统(ECP2.0)以及山东“易书”招投标服务网站(http://www.flint.sd.sgcc.com.cn/gysfw/ebp/homePage)递交电子申请文件,本次预审项目不接受其他形式的申请文件。
申请文件递交(提交)时间:所有申请文件应当在截止时间前递交(提交)招标人
申请文件提交地点:电子申请文件包括ECP2.0电子申请文件以及山东“易书”招投标服务网站电子申请文件,两种方式须同时上传。
长按二维码了解两网集中招标采购相关业务最新资讯
联系电话:18302428191

国家电网有限公司2026年度配网一二次融合成套环网箱物资采购第一次补充联合资格预审
资格预审公告
[国网山东省电力公司2026-01-23
| 采购项目状态 | 正在招标国家电网有限公司2026年度配网一二次融合 | 采购项目编号 | GWXY-ZGYS-2602-CTHWXG |
| 采购项目名称 | 成套环网箱物资采购第一次补充联合资格预审 | 采购类型 | 物资 |
| 资格预审文件获取截止时间 | 2026-01-2912:00:00资格预审申请文件递交截止时间 | 2026-02-0408:00:00 | |
| 资格预审申请文件递交地点 | 线上 | 招标人 | 国网山东省电力公司 |
| 项目介绍 | |||
| 公告文件 | 下载公告文件获取资格预审文件 |
| 序号 | 物资类别 | 预审标段 | ECP标段名称 |
| 1 | 一二次融合成套环网箱 | 一二次融合成套环网箱(SF6绝缘,进出线断路器) | 二次融合成套环网箱(SF6) |
| 2 | 一二次融合成套环网箱(固体绝缘,进出线断路器) | 一二次融合成套环网箱(固体) | |
| 3 | 一二次融合成套环网箱(环保气体绝缘,进出线断路器) | 一二次融合成套环网箱(环保气体) | |
| 4 | 一二次融合成套环网箱(空气绝缘,进出线断路器) | 一二次融合成套环网箱(空气) |
| 序号 | 预审标段 | 物料描述 |
| 1 | ·二次融合成套环网箱(SF6绝缘,进出线断路器) | 二次融合成套环网箱,AC10kV,630A,SF6,二进二出 |
| 2 | 二次融合成套环网箱,AC10kV,630A,SF6,二进四出 | |
| 34 | 一二次融合成套环网箱(固体绝缘,进出线断路器) | 固一二次融合成套环网箱,AC10kV,630A固体,二进二出二次融合成套环网箱,AC10kV,630A固体,二进四出 |
| 5 | 二次融合成套环网箱(环二出保气体绝缘,进出线断路器) | 二次融合成套环网箱,AC10kV,630A,环保气体,二进 |
| 6 | )一二次融合成套环网箱,AC10kV,630A环保气体,二进四出 |
二次融合成套环网箱,AC10kV,630A,常压密封空气绝
| 7 | 二次融合成套环网箱(空气绝缘,进出线断路器) |
| 8 |
| 预审标段 | 业绩要求(套) | 通过资格预审要求 | 试验报告 |
| 一二次融合成套环网箱(SF6绝缘,进出线断路器) | 30 | 申请人需为通过“国家电网有限公司2026年度配网环网柜、环网箱(箱式开闭所)物资采购联合资格预审”中“10k环网箱(SF6绝缘,进出线断路器)”标段或“国家电网有限公司2026年度配网配电终端物资采购联合资格预审”中“DTU三遥站所终端”标段资格预审的制造商。若申请人为国家电网环网箱预审合格供应商的,自产或配套供货的DTU供应商也需通过国家电网资格预审;若申请人为国家电网DTU预审合格供应商的,自产或配套供货的环网箱供应商也需通过国家电网资格预审。 |
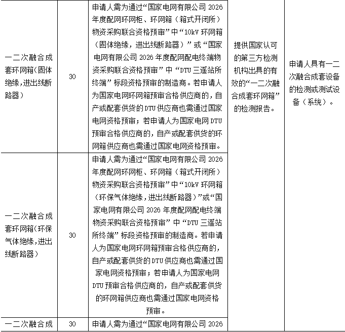
| 一二次融合成套环网箱(固体绝缘,进出线断路器) | 30 | 申请人需为通过“国家电网有限公司2026年度配网环网柜、环网箱(箱式开闭所)物资采购联合资格预审”中“10k环网箱(固体绝缘,进出线断路器)”或“国家电网有限公司2026年度配网配电终端物资采购联合资格预审”中“DTU三遥站所终端”标段资格预审的制造商。若申请人为国家电网环网箱预审合格供应商的,自产或配套供货的DTU供应商也需通过国家电网资格预审;若申请人为国家电网DTU预审合格供应商的,自产或配套供货的环网箱供应商也需通过国家电网资格预审。 | 提供国家认可的第三方检测机构出具的有效的“一二次融合成套环网箱”的检测报告。 |
| 一二次融合成套环网箱(环保气体绝缘,进出线断路器) | 30 | 申请人需为通过“国家电网有限公司2026年度配网环网柜、环网箱(箱式开闭所)物资采购联合资格预审”中“10k环网箱(环保气体绝缘,进出线断路器)”或“国家电网有限公司2026年度配网配电终端物资采购联合资格预审”中“DTU三遥站所终端”标段资格预审的制造商。若申请人为国家电网环网箱预审合格供应商的,自产或配套供货的DTU供应商也需通过国家电网资格预审;若申请人为国家电网DTU预审合格供应商的,自产或配套供货的环网箱供应商也需通过国家电网资格预审。 | |
| 一二次融合成 | 30 | 申请人需为通过“国家电网有限公司2026 |
| 套环网箱(空气绝缘,进出线断路器) | 年度配网环网柜、环网箱(箱式开闭所)物资采购联合资格预审”中“10k环网箱(空气绝缘,进出线断路器)”或“国家电网有限公司2026年度配网配电终端物资采购联合资格预审”中“DTU三遥站所终端”标段资格预审的制造商。若申请人为国家电网环网箱预审合格供应商的,自产或配套供货的DTU供应商也需通过国家电网资格预审;若申请人为国家电网DTU预审合格供应商的,自产或配套供货的环网箱供应商也需通过国家电网资格预审。 |
口
