国网山西电力2026年第一次物资公开招标采购招标公告
国网山西电力2026年第一次物资公开招标采购招标公告
请关注能源互联网电力新基建!



国网山西电力2026年第一次物资公开招标采购 招标公告 [国网山西省电力有限公司] 2026-02-14
第一章 招标公告
国网山西电力2026年第一次物资公开招标采购
招标公告
招标编号:052601
1.招标条件
项目建设单位为国网山西省电力有限公司(以下简称“项目单位”),项目资金来自企业自有资金,出资比例为100%,资金来源已落实,招标人为国网山西省电力有限公司,并委托国网山西招标有限公司为招标代理机构。项目已具备招标条件,现对该项目进行公开招标。
本项目积极响应《中共中央国务院关于开展质量提升行动的指导意见》,倡导潜在投标人用先进标准引领产品质量提升,有效治理质量突出问题,推动形成优质优价的采购机制。 为保障电网和设备本质安全,维护良好电工装备质量生态环境,确保投标人提供优质产品。招标人有权对违反“投标函”承诺的投标人加大不良行为处理力度。
2.项目概况与招标范围



3.投标人资格要求
3.1 本次招标要求投标人须为中华人民共和国境内依法注册的法人或其他组织,须具有与本招标项目相应的供货能力。
3.2 本次招标不接受联合体投标。
3.3 本次招标是否接受代理商投标见 3.6 专用资格要求。如接受代理商投标的,代理产品不得属于《机电产品国际招标投标实施办法(试行)》(商务部令 2014 年第 1 号)规定必须进行国际招标的产品。
4.招标文件的获取
4.1 招标文件(电子文件)免费获取。
4.2 凡有意参加投标者,请于 202 6 年 2 月 1 4日 -202 6 年 2 月 25 日 17 :00 时 (北京时间,下同),登录招标人招投标交易平台信息系统( 国家电网有限公司电子商务平台 https://ecp.sgcc.com.cn ) 获取招标文件,并按《电子招标投标办法》等国家法律法规要求,到第三方认证机构办理 CA 证书电子钥匙。投标人应妥善保管招标人招投标交易平台信息系统账号和密码,以及 CA 数字证书和密码,因上述账号、数字证书或密码保管不当造成的损失,由投标人自行承担。
5.投标文件的提交
5.1 投标文件提交的截止时间(投标截止时间(同开标时间),下同)为2026年3月16日15:00时(北京时间)。
6.发布公告的媒介
本次招标公告在招标人招投标交易平台信息系统、中国招标投标公共服务平台(http://www.cebpubservice.cn)上发布。
7.联系方式
招标人:国网山西省电力有限公司
地址:太原市晋源区长风商务区谐园路3号
邮编:030000
招标代理机构:国网山西招标有限公司
地址:太原市长风街50号晋联国际大厦24层
邮编:030000
项目联系人: 黄女士 0351-3722538
乔先生 0351-3722132
翟女士 0351-3722703
二O二六年二月十四日

推荐阅读
2,
3,
4,
免责声明:
来源:中标喜讯、新型电力系统网、泛在电力物联网建设、电网设备选型、国网电子商务之平台 侵删
能源互联网电力新基建 刘家 编辑/整理,转载请注明来源!
—— 专业电力行业服务 ——
国网、南网资格预审:国家电网、南方电网招标培训、抽样送样检测咨询、投标代理、银行保函、企业品牌宣传推广、微信公众广告、等咨询刘老师:13161111516(同微)
长按2秒识别二维码关注我们!
| 全文检索 | 请输入关键字 | |
全面计划招标采购物资供应质量监督供应商管理采购标准及新技术推广保证金服务宣传培训
首页>招标采购>招标公告及投标邀请书
国网山西电力2026年第一次物资公开招标采购
招标公告
[国网山西省电力有限公司2026-02-14
| 采购项目状态 | 正在招标 | 采购项目编号 | 052601 |
| 采购项目名称 | 国网山西电力2026年第一次物资公开招标采购 | 采购类型 | 物资 |
| 招标文件获取截止时间 | 2026-02-2517:00:00 | 开标(截标)时间 | 2026-03-1615:00:00 |
| 开标地点 | 招投标交易平台信息系统 | 招标人 | 国网山西省电力有限公司 |
| 项目介绍 | |||
| 公告文件 | 下载公告文件获取招标文件 |
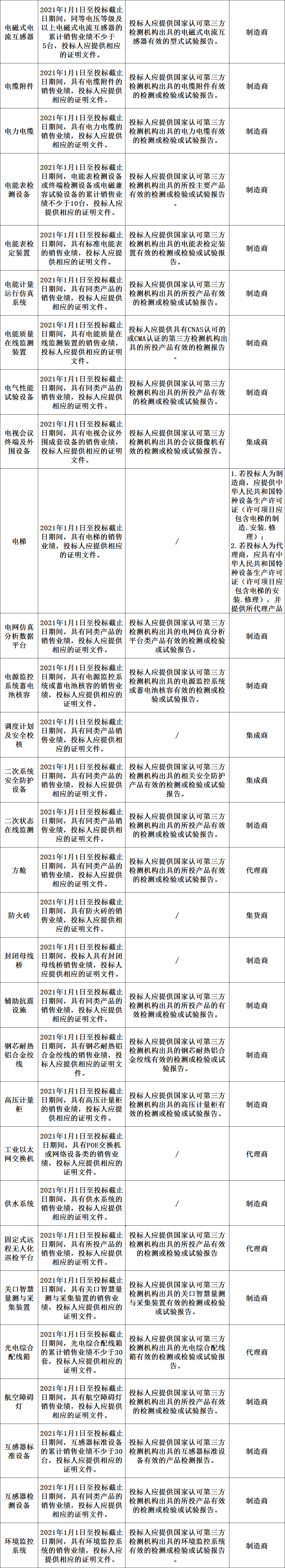
| 分标名称 | 业绩要求 | 产品型式试验报告或检测报告或鉴定报告 | 厂商类型(制造/代理) |
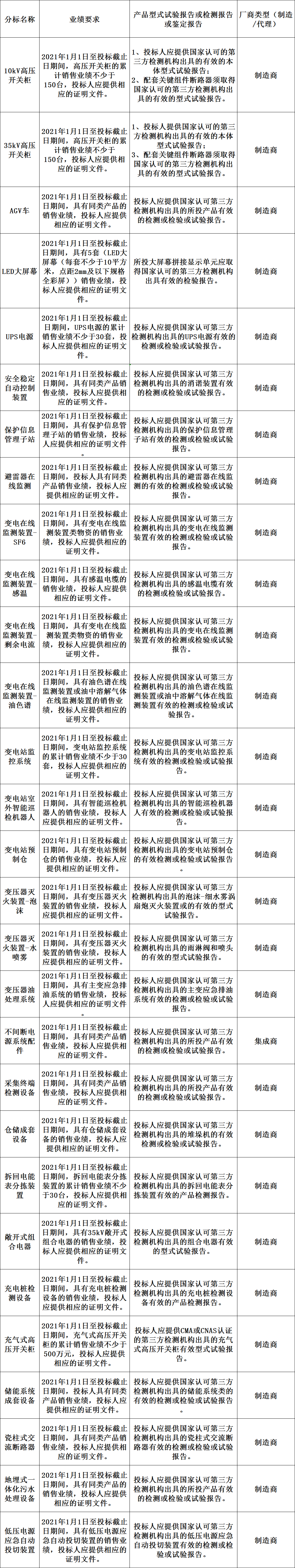
| 10kV高压开关柜 | 2021年1月1日至投标截止日期间,高压开关柜的累计销售业绩不少于150台,投标人应提供相应的证明文件。 | 1、投标人应提供国家认可的第三方检测机构出具的有效的本体型式试验报告;2、配套关键组件断路器须取得国家认可的第三方检测机构出具的有效的型式试验报告。 | 制造商 |
| 35kV高压开关柜 | 2021年1月1日至投标截止日期间,高压开关柜的累计销售业绩不少于150台,投标人应提供相应的证明文件。 | 1、投标人提供国家认可的第三方检测机构出具的有效的本体型式试验报告;3、配套关键组件断路器须取得国家认可的第三方检测机构出具的有效的型式试验报告。 | 制造商 |
| AGV车 | 2021年1月1日至投标截止日期间,具有同类产品的销售业绩,投标人应提供相应的证明文件。 | 投标人应提供国家认可第三方检测机构出具的所投产品有效的检测或检验或试验报告。 | 制造商 |
| LED大屏幕 | 2021年1月1日至投标截止日期间,具有5套(LED大屏幕(每套不少于10平方米,点距2mm及以下规格全彩屏))销售业绩,投标人应提供相应的证明文 | 所投大屏幕拼接显示单元应取得国家认可的第三方检测机构出具有效的检验报告。 | 制造商 |
| UPS电源 | 2021年1月1日至投标截止日期间,UPS电源的累计销售业绩不少于30套,投标人应提供相应的证明文件。 | 投标人应提供国家认可第三方检测机构出具的UPS电源有效的检测或检验或试验报告。 | 制造商 |
| 安全稳定自动控制装置 | 2021年1月1日至投标截止日期间,具有同类产品销售业绩,投标人应提供相应的证明文件。 | 投标人应提供国家认可第三方检测机构出具的消谐装置有效的检测或检验或试验报告。 | 制造商 |
| 保护信息管理子站 | 2021年1月1日至投标截止日期间,具有保护信息管理子站的销售业绩,投标人应提供相应的证明文件o | 投标人应提供国家认可第三方检测机构出具的保护信息管理子站有效的检测或检验或试验报告。 | 制造商 |
| 避雷器在线监测 | 2021年1月1日至投标截止日期间,投标人具有同类产品销售业绩,投标人应提供相应的证明文件。 | 投标人应提供国家认可第三方检测机构出具的避雷器在线监测的有效的检测或检验或试验报告。 | 制造商 |
| 变电在线监测装置-SF6 | 2021年1月1日至投标截止日期间,具有变电在线监测装置类物资的销售业绩,投标人应提供相应的证明文件。 | 投标人应提供国家认可第三方检测机构出具的变电在线监测装置有效的检测或检验或试验报告。 | 制造商 |
| 变电在线监测装置-感温 | 2021年1月1日至投标截止日期间,具有感温电缆的销售业绩,投标人应提供相应的证明文件。 | 投标人应提供国家认可第三方检测机构出具的感温电缆有效的检测或检验或试验报告。 | 制造商 |
| 变电在线监测装置-剩余电流 | 2021年1月1日至投标截止日期间,具有变电在线监测装置类物资的销售业绩,投标人应提供相应的证明文件。 | 投标人应提供国家认可第三方检测机构出具的变电在线监测装置有效的检测或检验或试验报告。 | 制造商 |
| 变电在线监测装置油色谱 | 2021年1月1日至投标截止日期间,具有油色谱在线监测装置或油中溶解气体在线监测装置的销售业绩,投标人应提供相应的证明文件。 | 投标人应提供国家认可第三方检测机构出具的油色谱在线监测装置或油中溶解气体在线监测装置有效的检测或检验或试验报告。 | 制造商 |
| 变电站监控系统 | 2021年1月1日至投标截止日期间,变电站监控系统的累计销售业绩不少于30套,投标人应提供相应的证明文件。 | 投标人应提供国家认可第三方检测机构出具的变电站监控系统有效的检测或检验或试验报告。 | 制造商 |
| 变电站室外智能巡检机器人 | 2021年1月1日至投标截止日期间,具有智能巡检机器人的销售业绩,投标人应提供相应的证明文件。 | 投标人应提供国家认可第三方检测机构出具的智能巡检机器人有效的检测或检验或试验报告。 | 制造商 |
| 变电站预制仓 | 2021年1月1日至投标截止日期间,具有变电站预制仓的销售业绩,投标人应提供相应的证明文件。 | 投标人应提供国家认可第三方检测机构出具的变电站预制仓的有效检测或检验或试验报告。 | 制造商 |
| 变压器灭火装置-泡沫 | 2021年1月1日至投标截止日期间,具有变压器灭火装置的销售业绩,投标人应提供相应的证明文件。 | 投标人应提供国家认可第三方检测机构出具的泡沫-细水雾涡扇炮灭火装置或的有效的型式试验报告。 | 制造商 |
| 变压器灭火装置-水喷雾 | 2021年1月1日至投标截止日期间,具有变压器灭火装置的销售业绩,投标人应提供相应的证明文件。 | 投标人应提供国家认可第三方检测机构出具的雨淋阀和喷头的有效的型式试验报告。 | 制造商 |
| 变压器油处理系统 | 2021年1月1日至投标截止日期间,具有主变应急排油系统的销售业绩,投标人应提供相应的证明文件o | 投标人应提供国家认可第三方检测机构出具的主变应急排油系统有效的检测或检验或试验报告。 | 制造商 |
| 不间断电源系统配件 | 2021年1月1日至投标截止日期间,具有同类产品销售业绩,投标人应提供相应的证明文件。 | 投标人应提供国家认可第三方检测机构出具的所投产品有效的检测或检验或试验报告。 | 集成商 |
| 采集终端检测设备 | 2021年1月1日至投标截止日期间,具有同类产品销售业绩,投标人应提供相应的证明文件。 | 投标人应提供国家认可第三方检测机构出具的所投产品有效的检测或检验或试验报告。 | 制造商 |
| 仓储成套设备 | 2021年1月1日至投标截止日期间,具有仓储成套设备的销售业绩,投标人应提供相应的证明文件。 | 投标人应提供国家认可第三方检测机构出具的堆垛机的有效检测或检验或试验报告。 | 制造商 |
| 拆回电能表分装置 | 2021年1月1日至投标截止日期间,拆回电能表分拣装置的累计销售业绩不少于30台,投标人应提供相应的证明文件。 | 投标人应提供国家认可第三方检测机构出具的拆回电能表分拣装置有效的产品检测报告。 | 制造商 |
| 敞开式组合电器 | 2021年1月1日至投标截止日期间,具有35kV敞开式组合电器的销售业绩,投标人应提供相应的证明文件。 | 投标人应提供国家认可第三方检测机构出具的组合电器有效的型式试验报告。 | 制造商 |
| 充电桩检测设备 | 2021年1月1日至投标截止日期间,具有充电桩检测设备的销售业绩,投标人应提供相应的证明文件。 | 投标人应提供国家认可第三方检测机构出具的充电桩检测设备有效的产品检测报告。 | 制造商 |
| 充气式高压开关柜 | 2021年1月1日至投标截止日期间,充气式高压开关柜的累计销售业绩不少于500万元,投标人应提供相应的证明文件。 | 投标人应提供CMA或CNAS认证的第三方检测机构出具的充气式高压开关柜有效型式试验报告。 | 制造商 |
| 储能系统成套设备 | 2021年1月1日至投标截止日期间,投标人具有同类产品销售业绩,投标人应提供相应的证明文件。 | 投标人应提供国家认可第三方检测机构出具的储能系统类的有效的检测或检验或试验报告。 | 制造商 |
| 瓷柱式交流断路器 | 2021年1月1日至投标截止日期间,具有同类产品销售业绩,投标人应提供相应的证明文件。 | 投标人应提供国家认可第三方检测机构出具的瓷柱式交流断路器有效的检测或检验或试验报告。 | 制造商 |
| 地埋式一体化污水处理设备 | 2021年1月1日至投标截止日期间,具有同类产品的销售业绩,投标人应提供相应的证明文件。 | 投标人应提供国家认可第三方检测机构出具的所投产品有效的检测或检验或试验报告。 | 制造商 |
| 低压电源应急自动投切装置 | 2021年1月1日至投标截止日期间,具有低压电源应急自动投切装置的销售业绩,投标人应提供相应的证明文件。 | 投标人应提供国家认可第三方检测机构出具的低压电源应急自动投切装置有效的检测或检验或试验报告。 | 制造商 |
| 电磁式电流互感器 | 2021年1月1日至投标截止日期间,同等电压等级及以上电磁式电流互感器的累计销售业绩不少于5台,投标人应提供相应的证明文件。 | 投标人应提供国家认可第三方检测机构出具的电磁式电流互感器有效的型式试验报告。 | 制造商 |
| 电缆附件 | 2021年1月1日至投标截止日期间,具有电缆附件的销售业绩,投标人应提供相应的证明文件。 | 投标人应提供国家认可第三方检测机构出具的电缆附件有效的检测或检验或试验报告。 | 制造商 |
| 电力电缆 | 2021年1月1日至投标截止日期间,具有电力电缆的销售业绩,投标人应提供相应的证明文件。 | 投标人应提供国家认可第三方检测机构出具的电力电缆有效的检测或检验或试验报告。 | 制造商 |
| 电能表检测设备 | 2021年1月1日至投标截止日期间,电能表检测设备或终端检测设备或电磁兼容试验设备的累计销售业绩不少于10台,投标人应提供相应的证明文件。 | 投标人应提供国家认可第三方检测机构出具的所投主要产品有效的检测或检验或试验报告。 | 制造商 |
| 电能表检定装置 | 2021年1月1日至投标截止日期间,具有标准电能表的销售业绩,投标人应提供相应的证明文件。 | 投标人应提供国家认可第三方检测机构出具的电能表检定装置有效的检测或检验或试验报告。 | 制造商 |
| 电能计量运行仿真系统 | 2021年1月1日至投标截止日期间,具有同类产品的销售业绩,投标人应提供相应的证明文件。 | 投标人应提供国家认可第三方检测机构出具的所投产品有效的检测或检验或试验报告。 | 制造商 |
| 电能质量在线监测装置 | 2021年1月1日至投标截止日期间,具有电能质量在线监测装置的销售业绩,投标人应提供相应的证明 | 投标人应提供具有CNAS认可的或CMA认证的第三方检测机构出具的所投产品有效的检测报告 | 制造商 |
| 文件。 | o | ||
| 电气性能试验设备 | 2021年1月1日至投标截止日期间,具有同类产品的销售业绩,投标人应提供相应的证明文件。 | 投标人应提供国家认可第三方检测机构出具的所投产品有效的检测或检验或试验报告。 | 制造商 |
| 电视会议终端及外围设备 | 2021年1月1日至投标截止日期间,具有电视会议外围成套设备的销售业绩,投标人应提供相应的证明文件。 | 投标人应提供国家认可第三方检测机构出具的会议摄像机有效的检测或检验或试验报告。 | 集成商 |
| 1.若投标人为制造商,应提供中华人民共和国特种设备生产许可证(许可项目应包含电梯的制 |
| 电梯 | 2021年1月1日至投标截止日期间,具有电梯的销售业绩,投标人应提供相应的证明文件。 | / | 造.安装.修理);2.若投标人为代理商,应具有中华人民共和国特种设备生产许可证(许可项目应包含电梯的安装.修理),并提供所代理产品 |
| 电网仿真分析数据平台 | 2021年1月1日至投标截止日期间,具有同类产品的销售业绩,投标人应提供相应的证明文件。 | 投标人应提供国家认可第三方检测机构出具的电网仿真分析平台类产品有效的检测或检验或试验报告。 | 制造商 |
| 电源监控系统蓄电池核容 | 2021年1月1日至投标截止日期间,具有电源监控系统或蓄电池核容的销售业绩,投标人应提供相应的证明文件。 | 投标人应提供国家认可第三方检测机构出具的电源监控系统或蓄电池核容有效的检测或检验或试验报告。 | 制造商 |
| 调度计划及安全校核 | 2021年1月1日至投标截止日期间,具有同类产品销售业绩,投标人应提供相应的证明文件。 | / | 集成商 |
| 二次系统安全防护设备 | 2021年1月1日至投标截止日期间,具有同类产品的销售业绩,投标人应提供相应的证明文件。 | 投标人应提供国家认可第三方检测机构出具的相关安全防护产品有效的检测或检验或试验报告。 | 集成商 |
| 二次状态在线监测 | 2021年1月1日至投标截止日期间,具有同类产品销售业绩,投标人应提供相应的证明文件。 | 投标人应提供国家认可第三方检测机构出具的所投产品有效的检测或检验或试验报告。 | 制造商 |
| 方舱 | 2021年1月1日至投标截止日期间,具有同类产品的销售业绩,投标人应提供相应的证明文件。 | 投标人应提供国家认可第三方检测机构出具的所投产品有效的检测或检验或试验报告。 | 代理商 |
| 防火砖 | 2021年1月1日至投标截止日期间,具有防火砖的销售业绩,投标人应提供相应的证明文件。 | / | 集货商 |
| 封闭母线桥 | 2021年1月1日至投标截止日期间,投标人具有封闭母线桥销售业绩,投标人应提供相应的证明文件。 | / | 制造商 |
| 辅助抗震设施 | 2021年1月1日至投标截止日期间,具有同类产品的销售业绩,投标人应提供相应的证明文件。 | 投标人应提供国家认可第三方检测机构出具的所投产品的有效检测或检验或试验报告。 | 制造商 |
| 钢芯耐热铝合金绞线 | 2021年1月1日至投标截止日期间,具有钢芯耐热铝合金绞线的销售业绩,投标人应提供相应的证明文件。 | 投标人应提供国家认可第三方检测机构出具的钢芯耐热铝合金绞线有效的检测或检验或试验报告。 | 制造商 |
| 高压计量柜 | 2021年1月1日至投标截止日期间,具有高压计量柜的销售业绩,投标人应提供相应的证明文件。 | 投标人应提供国家认可第三方检测机构出具的高压计量柜有效的检测或检验或试验报告。 | 制造商 |
| 工业以太网交换机 | 2021年1月1日至投标截止日期间,具有POE交换机或网络设备类的销售业绩,投标人应提供相应的证明文件。 | / | 代理商 |
| 供水系统 | 2021年1月1日至投标截止日期间,具有供水系统的销售业绩,投标人应提供相应的证明文件。 | / | 制造商 |
| 固定式远程无人化巡检平台 | 2021年1月1日至投标截止日期间,具有所投产品的销售业绩,投标人应提供相应的证明文件。 | 投标人应提供国家认可第三方检测机构出具的所投产品有效的检测或检验或试验报告 | 代理商 |
| 关口智慧量测与采集装置 | 2021年1月1日至投标截止日期间,具有关口智慧量测与采集装置的销售业绩,投标人应提供相应的证明文件。 | 投标人应提供国家认可第三方检测机构出具的关口智慧量测与采集装置有效的检测或检验或试验报告。 | 制造商 |
| 光电综合配线箱 | 2021年1月1日至投标截止日期间,光电综合配线箱的累计销售业绩不少于30套,投标人应提供相应的证明文件。 | 投标人应提供国家认可第三方检测机构出具的光电综合配线箱有效的检测或检验或试验报告。 | 代理商 |
| 航空障碍灯 | 2021年1月1日至投标截止日期间,具有航空障碍灯销售业绩,投标人应提供相应的证明文件。 | 投标人应提供国家认可第三方检测机构出具的所投产品有效的检测或检验或试验报告。 | 制造商 |
| 互感器标准设备 | 2021年1月1日至投标截止日期间,互感器标准设备的累计销售业绩不少于30台,投标人应提供相应的证明文件。 | 投标人应提供国家认可第三方检测机构出具的互感器标准设备有效的产品检测报告。 | 制造商 |
| 互感器检测设备 | 2021年1月1日至投标截止日期间,具有同类产品的销售业绩,投标人应提供相应的证明文件。 | 投标人应提供国家认可第三方检测机构出具的所投产品有效的检测或检验或试验报告。 | 制造商 |
| 环境监控系统 | 2021年1月1日至投标截止日期间,具有环境监控系统的销售业绩,投标人应提供相应的证明文件。 | 投标人应提供国家认可第三方检测机构出具的环境监控系统有效的检测或检验或试验报告。 | 制造商 |
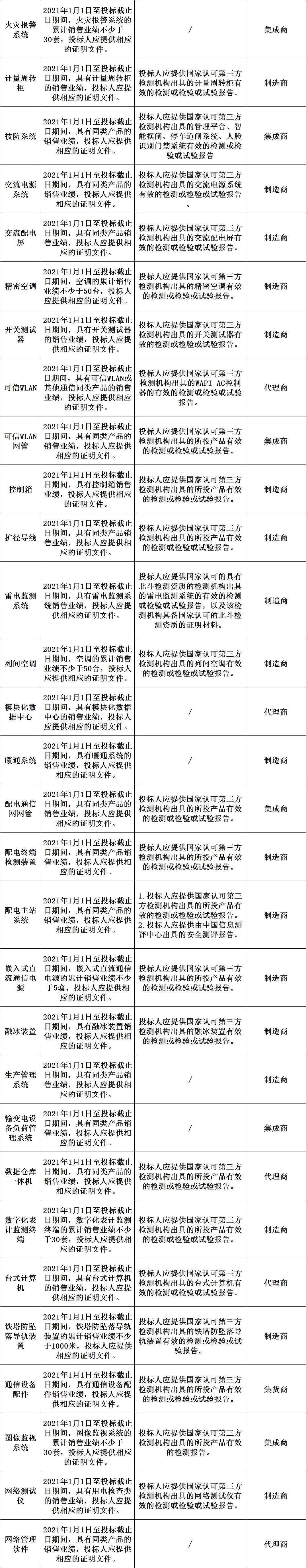
| 火灾报警系统 | 2021年1月1日至投标截止日期间,火灾报警系统的累计销售业绩不少于30套,投标人应提供相应的证明文件。 | / | 集成商 |
| 计量周转柜 | 2021年1月1日至投标截止日期间,具有计量周转柜的销售业绩,投标人应提供相应的证明文件。 | 投标人应提供国家认可第三方检测机构出具的计量周转柜有效的检测或检验或试验报告。 | 制造商 |
| 技防系统 | 2021年1月1日至投标截止日期间,具有同类产品的销售业绩,投标人应提供相应的证明文件。 | 投标人应提供国家认可第三方检测机构出具的管理平台、智能摆闸、停车道闸系统、人脸识别门禁系统有效的检测或检验或试验报告 | 集成商 |
| 交流电源系统 | 2021年1月1日至投标截止日期间,具有同类产品的销售业绩,投标人应提供相应的证明文件。 | 投标人应提供国家认可第三方检测机构出具的交流电源系统有效的检测或检验或试验报告o | 制造商 |
| 交流配电屏 | 2021年1月1日至投标截止日期间,具有同类产品销售业绩,投标人应提供相应的证明文件。 | 投标人应提供国家认可第三方检测机构出具的交流配电屏有效的检测或检验或试验报告。 | 制造商 |
| 精密空调 | 2021年1月1日至投标截止日期间,空调的累计销售业绩不少于50台,投标人应提供相应的证明文件。 | 投标人应提供国家认可第三方检测机构出具的精密空调有效的检测或检验或试验报告。 | 制造商 |
| 开关测试器 | 2021年1月1日至投标截止日期间,具有开关测试器的销售业绩,投标人应提供相应的证明文件。 | 投标人应提供国家认可第三方检测机构出具的开关测试器有效的检测或检验或试验报告。 | 制造商 |
| 可信WLAN | 2021年1月1日至投标截止日期间,具有可信WLAN或其他通信同类产品的销售业绩,投标人应提供相应的证明文件。 | 投标人应提供国家认可第三方检测机构出具的WAPIAC控制器的有效的检测或检验或试验报告。 | 代理商 |
| 可信WLAN网管 | 2021年1月1日至投标截止日期间,具有同类产品的销售业绩,投标人应提供相应的证明文件。 | 投标人应提供国家认可第三方检测机构出具的所投产品有效的检测或检验或试验报告。 | 集成商 |
| 控制箱 | 2021年1月1日至投标截止日期间,具有控制箱销售业绩,投标人应提供相应的证明文件。 | 投标人应提供国家认可第三方检测机构出具的所投产品有效的检测或检验或试验报告。 | 制造商 |
| 扩径导线 | 2021年1月1日至投标截止日期间,具有同类产品销售业绩,投标人应提供相应的证明文件。 | 投标人应提供国家认可第三方检测机构出具的所投产品有效的检测或检验或试验报告。 | 制造商 |
| 雷电监测系统 | 2021年1月1日至投标截止日期间,具有雷电监测系统销售业绩,投标人应提供相应的证明文件。 | 投标人应提供国家认可的具有北斗检测资质的检测机构出具的雷电监测系统的有效的检测或检验或试验报告,以及该检测机构具备国家认可的北斗检测资质的证明材料。 | 制造商 |
| 列间空调 | 2021年1月1日至投标截止日期间,空调的累计销售业绩不少于50台,投标人应提供相应的证明文件。 | 投标人应提供国家认可第三方检测机构出具的列间空调有效的检测或检验或试验报告。 | 制造商 |
| 模块化数据中心 | 2021年1月1日至投标截止日期间,具有模块化数据中心的销售业绩,投标人应提供相应的证明文件。 | / | 代理商 |
| 暖通系统 | 2021年1月1日至投标截止日期间,具有暖通系统的销售业绩,投标人应提供相应的证明文件。 | / | 制造商 |
| 配电通信网网管 | 2021年1月1日至投标截止日期间,具有同类产品的销售业绩,投标人应提供相应的证明文件。 | 投标人应提供国家认可第三方检测机构出具的所投产品有效的检测或检验或试验报告。 | 集成商 |
| 配电终端检测装置 | 2021年1月1日至投标截止日期间,具有同类产品销售业绩,投标人应提供相应的证明文件。 | 投标人应提供国家认可第三方检测机构出具的所投产品有效的检测或检验或试验报告。 | 制造商 |
| 配电主站系统 | 2021年1月1日至投标截止日期间,具有同类产品的销售业绩,投标人应提供相应的证明文件。 | 1.投标人应提供国家认可第三方检测机构出具的所投产品有效的检测或检验或试验报告。2.投标人应提供由中国信息测评中心出具的安全测评报告。 | 制造商 |
| 嵌入式直流通信电源 | 2021年1月1日至投标截止日期间,嵌入式直流通信电源的累计销售业绩不少于5套,投标人应提供相应的证明文件。 | 投标人应提供国家认可第三方检测机构出具的所投产品有效的检测或检验或试验报告。 | 制造商 |
| 融冰装置 | 2021年1月1日至投标截止日期间,具有融冰装置销售业绩,投标人应提供相应的证明文件。 | 投标人应提供国家认可第三方检测机构出具的融冰装置有效的检测或检验或试验报告。 | 制造商 |
| 生产管理系统 | 2021年1月1日至投标截止日期间,具有同类产品销售业绩,投标人应提供相应的证明文件。 | / | 制造商 |
| 输变电设备负荷管理系统 | 2021年1月1日至投标截止日期间,具有同类产品销售业绩,投标人应提供相应的证明文件。 | / | 集成商 |
| 数据仓库一体机 | 2021年1月1日至投标截止日期间,具有同类产品的销售业绩,投标人应提供相应的证明文件。 | 投标人应提供国家认可第三方检测机构出具的所投产品有效的检测或检验或试验报告。 | 代理商 |
| 数字化表计监测终端 | 2021年1月1日至投标截止日期间,数字化表计监测终端的累计销售业绩不少于30套,投标人应提供相应的证明文件。 | 投标人应提供国家认可第三方检测机构出具的所投产品有效的检测或检验或试验报告。 | 制造商 |
| 台式计算机 | 2021年1月1日至投标截止日期间,具有台式计算机的销售业绩,投标人应提供相应的证明文件。 | 投标人应提供国家认可第三方检测机构出具的台式计算机有效的检测或检验或试验报告。 | 代理商 |
| 铁塔防坠落导轨装置 | 2021年1月1日至投标截止日期间,铁塔防坠落导轨装置的累计销售业绩不少于1000米,投标人应提供相应的证明文件。 | 投标人应提供国家认可第三方检测机构出具的铁塔防坠落导轨装置有效的检测或检验或试验报告。 | 制造商 |
| 通信设备配件 | 2021年1月1日至投标截止日期间,具有通信设备配件销售业绩,投标人应提供相应的证明文件。 | 投标人应提供国家认可第三方检测机构出具的所投产品有效的检测或检验或试验报告。 | 集货商 |
| 图像监视系统 | 2021年1月1日至投标截止日期间,图像监视系统的累计销售业绩不少于30套,投标人应提供相应的证明文件。 | 投标人应提供国家认可第三方检测机构出具的所投产品有效的检测报告。 | 集成商 |
| 网络测试仪 | 2021年1月1日至投标截止日期间,具有用电检查类的销售业绩,投标人应提供相应的证明文件。 | 投标人应提供国家认可第三方检测机构出具的网络测试仪有效的检测或检验或试验报告。 | 制造商 |
| 网络管理软件 | 2021年1月1日至投标截止日期间,具有同类产品的销售业绩,投标人应提供相应的证明文件。 | / | 代理商 |
